他发表的作品

  • 又是辅助驾驶!小鹏P7高速撞货车致车主入院

    汽车行业关注 xiaoxin 2021-09-25

    近日,一辆小鹏P7在高速上碰撞追尾挂车的视频引发关注。从视频来看,一辆小鹏P7在NGP自动导航辅助驾驶系统启动的状态下高速行驶,车辆前方出现大货车但是并未出现明显减速,,随后直接撞向大货车,事故造成车主脑震荡,全身酸痛,已经住院治疗。从事故照片来看,小鹏P7的车头已经完全变形,还碎了一地的零部件,车内的两个气囊已经全部弹出。一位自称是该事故车主的朋友在微博上回应了该事故。据其介绍,发生在碰撞之前,...

  • 官方辟谣!网传坦克500售价等消息不实

    汽车行业关注 xiaoxin 2021-09-25

    9月24日,坦克SUV在微博上发布声明。坦克品牌在声明中称:“部分网络平台流传出涉及坦克500售价、配置及油耗等内容均属不实信息,坦克品牌从未在任何平台以任何形式公布过上述信息。”8月29日,坦克SUV在成都车展上正式亮相坦克500和坦克400。从坦克500的外观来看,其延续了坦克300硬派越野的设计风格,但是与坦克300相比,其表现出来的硬派肌肉感更强。前脸采用大尺寸前格栅造型,并在周围加入较粗...

  • 通信模块又出问题,新款奔驰S级宣布召回

    汽车行业关注 xiaoxin 2021-09-25

    日前,梅赛德斯-奔驰(中国)汽车销售有限公司根据《缺陷汽车产品召回管理条例》和《缺陷汽车产品召回管理条例实施办法》的要求,向国家市场监督管理总局备案了召回计划。(一)自即日起,召回生产日期在2021年2月5日至2021年3月1日期间的部分进口S级汽车,共计6辆。本次召回范围内部分车辆由于供应商生产偏差,导致燃油箱不满足密封性要求。燃油可能会从燃油箱中泄漏到道路上,会增加其他道路使用者发生事故的风险...

  • 第十一代思域正式上市,新外观设计取消三缸机

    汽车行业关注 xiaoxin 2021-09-25

    9月24日,东风本田新一代思域正式上市,新车共推出6款车型6种配色,官方指导售价为12.99-16.39万元。作为全系一代车型,第十一代思域采用了全新的外观设计,动力方面取消1.0T发动机,全系搭载1.5T高低功率发动机。从外观来看,新款思域采用了与老款车型完全不同的设计风格,与老款思域相比少了一些锐气,偏向于家用风。具体来看,新思域前脸采用了上下分体式多横幅熏黑进气格栅,狭长的全新矩阵式大灯与前...

  • 东风雪铁龙C5X售14.37万元 总经理:新物种没有竞争对手

    汽车行业关注 xiaoxin 2021-09-23

    9月23日,东风雪铁龙凡尔赛C5X正式上市,新车共推出四款车型,售价区间为14.37-18.67万元。资料显示,凡尔赛C5X基于CXperience概念车打造而来,是东风雪铁龙品牌旗下全新中型跨界车,新车将会在中国生产并供应全球市场。据官方透露,其预售订单已经接近万台。从外观来看,新车采用了雪铁龙最新的家族式设计,主动式进气格栅采用贯穿式设计,并与两侧的分体式LED日间行车灯相连,分体式日间行车灯...

  • 欧拉IQ召回升级实为“降级”,续航/充电功率下降

    汽车行业关注 xiaoxin 2021-09-23

    据杭州的欧拉车主于先生向财经网反映称,“在7月的召回事件后,厂家没有给出我们认可的解决方案,就是上门给进行强制的升级,升级后续航里程会变短,然后充电的时间也会增长”。根据国家市场监督管理总局公告,长城汽车股份有限公司向国家市场监督管理总局备案了召回计划,决定自2021年7月16日起,召回2018年7月7日至2019年10月30日期间生产的长城欧拉IQ电动汽车,共计16216辆。根据公告,此次欧拉I...

  • 外观改了!中期改款劲客官图发布

    汽车行业关注 xiaoxin 2021-09-22

    9月22日,东风日产全新劲客官图正式发布,新车将在9月29日举办的天津车展上正式亮相。此次发布的是劲客的中期改款车型,作为劲客进入中国市场后的首款改款,新车在外观和配置上有较大的提升。全新劲客与海外版车型的设计风格基本相同,前脸采用了日产最新的V-Motion3.0设计语言。与老款车型相比,其全新设计的前进气格栅尺寸进一步加大,犀利的前大灯组与格栅形成一体化设计,配合带黑色装饰的前雾灯带来更高的辨...

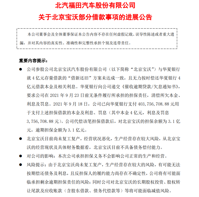
  • 已资不抵债!福田汽车为宝沃代偿4亿元借款

    汽车行业关注 xiaoxin 2021-09-22

    昨日晚间,中国商用车品牌福田汽车发布公告称,公司参股公司北京宝沃汽车股份有限公司与华夏银行就4亿元存量借款的“借新还旧”方案未达成一致,且无力按时偿还华夏银行4亿元借款本金及相关利息。2021年9月18日,公司已向华夏银行支付4.04亿元用于支付上述担保借款的本金及利息、罚息。公司代偿该笔担保借款后,对北京宝沃的担保余额为3.1亿元,逾期担保金额为3.1亿元。官方介绍称,宝沃汽车拥有百年历史,于1...

  • 广丰赛那预售价公布 网友:好家伙!厂家先加5万

    汽车行业关注 xiaoxin 2021-09-21

    9月21日,广汽丰田全新MPV赛那正式开启预售,赛那预计将推出6款车型,官方公布预售价区间为32-42万元。作为广汽丰田旗下首款MPV车型,新车全系搭载2.5L混动系统,将于10月27日正式上市。赛那是基于海外版丰田Sienna打造而来,是广汽丰田旗下首款MPV,也是丰田中国首款MPV。从外观来看,赛那采用丰田全新的家族设计,前包围采用了大嘴式散热开口造型并搭配了镀铬的横条幅网状结构,前唇还配有贯...

  • 奔驰宝马之后,奥迪也高价回购二手车

    汽车行业关注 xiaoxin 2021-09-21

    此前,网上流传一张宣传海报显示,宝马以发票价回购宝马宝马3系、宝马4系、宝马5系、宝马X3等车型,要求上牌时间是“2020年1月1日-2021年7月31日”的新车,公里数不超过1.5万公里,没有事故、结构损失等,活动截止日期2021年10月31日。无独有偶,某奔驰4S店对售出一年半以内的部分车型进行回购,包括C级、E级、GLC、迈巴赫等,公里数不超过20000公里,要求无事故、无结构性损伤,经检测...

  • 全新外观设计,远景X6 Pro正式上市

    汽车行业关注 xiaoxin 2021-09-21

    9月21日,吉利旗下紧凑型SUV远景X6PRO正式上市,新车共推出三款车型,售价区间为7.59-8.99万元。远景X6Pro是基于远景X6打造的车型,可以看作是远景X6的升级版,主要针对外观和配置进行升级。从外观来看,远景X6PRO采用了全新的前格栅造型,直瀑式造型元素搭配黑色吉利LOGO,这也是目前吉利最新的家族设计手法。同时,前大灯组与前格栅相连,形成一体式造型,前保险杠处大尺寸三段式的进气口...

  • 贵吗?坦克500疑似27.8万元起售

    汽车行业关注 xiaoxin 2021-09-20

    近日,一组疑似坦克500的售价信息在网上曝光。具体来看,坦克500将推出2.0T+8AT、3.0T+9AT两种动力。价格方面,2.0T+8AT版本疑似售价27.8-32.8万元,3.0T+9AT版本则为33.8-38.8万元。此外,坦克500还提供一款特别版车型,动力系统为3.0T+9AT,预计应该是增加了一些改装套件,疑似售价为45.8万元。目前,坦克品牌旗下仅有坦克300一款车型在售,售价区间...

  • 难!丰田27条生产线宣布停产!

    汽车行业关注 xiaoxin 2021-09-20

    据央视财经报道,日本丰田汽车公司在官网发布消息称,受东南亚疫情等引发的零部件供应不足影响,10月份日本国内的14家工厂共计27条生产线都将停止运营。据丰田汽车最新公告,例如生产RAV4和Harrier的高冈工厂第二生产线将停产5天,生产雷克萨斯LS、IS、RC、RCF、NX车型的太原工厂第三生产线将停产8天,生产雷克萨斯NX、RX的宫田工厂第一生产线将停产7天,最严重的是主要生产LandCruis...

  • 一汽丰田凌放内饰曝光 网友:外观内饰差了两个时代

    汽车行业关注 xiaoxin 2021-09-19

    一汽丰田Harrier被正式命名为“凌放”后,新车部分内饰细节首次被曝光。从相关图片来看,一汽丰田凌放与海外版Harrier在设计上基本相似,但是在部分细节上有所差别。具体来看,新车整体布局采用了对称式布局,主体色调以黑色为主,悬浮式液晶显示屏、触控式空调面板和三幅式方向盘均保留。与海外版车型不同的是,中控区域增加了大量物理按键,基本还是针对本土化使用习惯进行的一些调整。9月13日,一汽丰田发布了...

  • 广汽丰田IA5续航减少/锁电!监管总局介入调查

    汽车行业关注 xiaoxin 2021-09-19

    针对广汽丰田iA5“锁电”问题,有车主将问题投诉反馈给了广州市南沙区市场监督管理局,广州市南沙区市场监督管理局转由广州市南沙区综合行政执法局进行了投诉答复,并发布“关于广汽丰田汽车有限公司涉嫌违法违规举报线索的答复”。文中指出,广汽丰田未经车主同意,后台强制升级车辆BMS电池管理系统,电池电量下降的问题,广州市南沙区综合行政执法局分别于8月12日、9月1日和9月7日约谈广汽丰田相关人员,收集广汽丰...

返回qi-che首页

汽车行业关注

报导汽车行业资讯,深挖车界猛料

豪车汇

专注于汽车,但绝不局限与汽车

买车顾问

好玩、好看、有用才是我们的基本诉求