8月25日,东风日产内宣公众号“NI+星球”发布文章公布东风汽车有限公司告赢北京车千里互动科技有限公司(下称“车千里”)。

东风日产在《正义不会缺席!东风有限诉北京车千里网络侵权案二审胜诉》文章中称:“在2021年8月-11月间,“牛车实验室”通过其抖音账号密集发布53条针对全新一代奇骏的负面视频,在内容、标题、评论中明显带有侮辱、诽谤、贬低及丑化全新一代奇骏的意思表示,对我司及全新一代奇骏的车型形象造成了极大的负面影响。“为此,用户运营中心联合法务部,在与“牛车实验室”多次交涉无果的情况下,果断将其诉诸法庭,现案件已审理终结,终审判决如下:
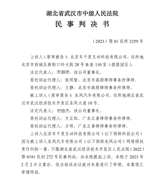
东风汽车有限公司诉“车千里”网络侵权责任纠纷一案经湖北省武汉市中级人民法院二审,判决如下:驳回科技公司上诉,维持一审判决。
湖北省武汉市中级人民法院判决,车千里删除以“牛车实验室”账号在抖音平台上发布的有关“东风日产”系列的全部视频(含文字、配图、视频和用户评论),并以视频方式或文字方式,向东风汽车有限公司公开道歉,道歉内容置顶保留30天,并赔偿东风汽车有限公司经济损失500万元及维权合理费用4000元,合计5004000元。

湖北省武汉市中级人民法院审理认为,车千里针对“东风日产”发布的系列视频中带有明显贬损含义的词语以及未经核实的负面信息,对东风公司的商业信誉或商品声誉进行诋毁。且车千里通过抖音账号密集、持续发表带有负面评价内容的行为,已经脱离了基本客观事实和所负有的容忍限度,超出了网络言论自由的边界和正常舆论批评监督的范畴,该违法行为必然造成东风公司名誉受损,对其经营环境造成不利影响。
这里先来回顾下整个事件的起因,事情是这样的,据报道,2021年8月-11月期间,车千里旗下抖音账号“牛车实验室”针对东风汽车有限公司东风日产发布了多个负面短视频,视频的标题或内容明显带有侮辱、诽谤、贬低及丑化东风汽车有限公司东风日产相关产品的意思表示,对东风汽车有限公司的商业信誉造成了极大的负面影响。因此,东风汽车有限公司将车千里告上法庭,一审法院于2022年1月立案受理,并在经过调查取证后,于2022年12月依法判决东风汽车有限公司胜诉,车千里删除案涉视频并公开道歉,同时赔偿东风汽车有限公司经济损失500万元。车千里不服判决,上诉至中级人民法院。二审法院于2023年2月立案,在经过调查取证后,于2023年8月依法判决:驳回上诉,维持原判,同时二审判决即为终审判决。
据了解,奇骏是东风日产旗下一款紧凑型SUV,作为紧凑型SUV,早前该车在国内具有一定的影响力,数据显示,2020年日产奇骏累计销量为175177辆。2021年7月,日产新奇骏上市,售价18.19-26.29万元。相比于上一代车型,该车最大的变化是动力上换装最新研发的VC-Turbo超变擎1.5T三缸涡轮增压发动机,最大功率150kW,最大扭矩300N·m。今年5月22日,东风日产超混电驱奇骏上市,140超混双电机四驱豪华版售价为18.99万元,146超混双电机四驱至尊版售价为19.99万元。动力方面,超混电驱奇骏采用第二代e-POWER混动技术,搭载由1.5T三缸发动机和电动机组成的混合动力系统,发动机只负责发电,并不直接驱动车轮,车辆动力来自于前后两台驱动电机。

资料显示,车千里旗下抖音账号“牛车实验室”在抖音平台定位为“解构汽车还原真相”,目前抖音平台粉丝人数为116.2万,共发布作品654条,获赞数量为685.3万。

从最新判决结果来看,本次二审为最终判决,意味本案件尘埃落定,最终以东风汽车有限公司胜诉告终。NI+星球在文章中称,本案历时500多天,从收集证据到提起诉讼,从一审到二审,过程复杂,时间漫长,最终取得决定性的胜利,有力打击了“网黑”行为的嚣张气焰,结果大快人心。

截止发稿前,车千里暂未对上述消息作出回应,在该抖音平台搜索“东风日产”关键词仍然显示有相关视频。
如系本站原创文章,转载请注明出处:qi-che.com。
更多汽车新闻关注 请扫码qi-che.com公众微信号:

声明:
·凡注明为其他媒体来源的信息,均为转载自其他媒体,转载并不代表本网赞同其观点,也不代表本网对其真实性负责。如系qi-che.com原创文章,转载请注明出处:qi-che.com。
·您若对该稿件内容有任何疑问或质疑,请即与qi-che.com联系,本网将迅速给您回应并做处理。
邮箱mail@qi-che.com
处理时间:周一—周五 9:00—18:00
相关阅读
随着中国汽车市场新车销量持续下滑,传统乘用车(轿车、SUV、MPV)的需求下降,一直被忽视的皮卡车型有望迎来爆发期。6月6日,国家发改委等三部委共同下发《推动重点消费品更新升级畅通资源循环利用实施方案(2019-2020年)》,除逐步取消限购规定促进汽车消费外,皮卡车型的进一步解禁也被纳入改革的重点项目。实施方案中明确表示,鼓励有条件的地级及以下城市加快取消皮卡进城限制,充分发挥皮卡客货两用功能。...
日前网上盛传一封河北省保定市博野县检测站的通知书,内容提到:接县政府办公室通知,9月23日开始所有年检车辆必须安装ETC,未安装ETC的车辆不予年检,安装ETC后再办理年检业务。针对此消息,博野县官方回应了。微信公众号“博野快讯”发文称,县政府办公室从未发布过任何关于强制安装ETC的通知。不安装ETC设备不影响车辆进行年检,车辆办理ETC设备由广大车主、群众积极参与,自愿选择。此外,相关情况经过调...
今年以来,一直在新能源汽车领域动作频频的恒大,近日又因大规模、高标准的人才招募再度引得市场关注。9月9日,恒大新能源汽车全球研究总院启动全球招聘,计划招聘8000名新能源汽车产业世界顶级专家和技术精英,工作地点遍布中国、瑞典、德国、英国、荷兰、奥地利、意大利、日本、韩国等九个国家。造车狂人恒大“逆势揽才”今年的汽车行业可谓是日渐趋寒,无论是传统汽车业的领头羊如福特、通用、大众等车企动辄上千人的裁员...
最新内容
3月18日,新款极狐阿尔法S5正式上市,新车共推出7款车型,补贴价区间为9.98-16.98万元,其中增程版售价9.98-11.98万元,纯电版售价11.18-16.88万元。新款极狐阿尔法S5在现有纯电版本的基础上增加了增程动力系统,满足更多用户的选择需求。作为年度改款车型,新款极狐阿尔法S5整体外观保持不变,主要针对细节进行调整,较新款车型相比更加时尚。新车继续采用封闭式前格栅,前包围有所变化...
3月19日,岚图汽车科技股份有限公司(下称“岚图汽车(”)正式以介绍上市的方式登录港股,股票代码07489.HK,成为“央国企高端新能源第一股”。此次上市采用“私有化+分拆”模式,母公司东风集团股份从港交所退市,实现100%国有控股,岚图作为独立平台获得独立估值和融资渠道。岚图汽车的上市,其实是东风汽车集团整体战略布局中的关键一环。一直以来,东风汽车集团在传统燃油车领域有着深厚的积淀,但在新能源汽...
3月19日,岚图汽车旗下全新大型SUV——泰山X8正式亮相。综合此前报道,泰山X8将搭载问界M9同款四激光雷达,并将首发华为全新一代交互座舱。外观方面,岚图泰山X8与岚图泰山的关系类似于理想L9与理想L8,仅设计细节存在差异。岚图泰山X8整体沿用泰山车型的主体设计风格,配合庞大的车身尺寸,让其有着更加魁梧大气的视觉效果。前脸采用大尺寸格栅设计,内部辅以直瀑式元素进行点缀,岚图品牌英文品牌标识镶在格...
3月18日,全新宝马i3(代号NA0)首发亮相,新车首发车型为i350xDRiver版本。据了解,全新宝马i3基于新世代NK平台打造,采用宝马新世代设计语言,是宝马中国推出的第二款新世代车型。全新宝马i3将在慕尼黑工厂生产,并率先在欧洲市场上市,未来华晨宝马也将会投产国产长轴距版本。外观方面,全新宝马i3采用新世代设计语言,双肾格栅及分段式日行灯均可点亮,成为宝马新的家族设计语言。新车前盖采用复古...
3月16日,在小鹏第二代VLA推送前,小鹏汽车举行「AskMeAnything」直播,小鹏汽车董事长CEO何小鹏、通用智能中心负责人刘先明共同出席,通过线上直播解答用户核心疑问、明确推送与升级规划、连线验证第二代VLA真实能力,构建起与用户之间深厚的信任壁垒。小鹏第二代VLA推送时间表来了!5000公里智驾横穿中国挑战,实证全场景智驾能力3月2日,小鹏汽车宣布第二代VLA将于本月正式开启推送后,收...
汽车行业关注是了解中国汽车品牌,汽车经销商的汽车行业资讯传播平台。以全媒体结合的方式为汽车行业传播权威的汽车资讯,助力中国汽车品牌传播不断创新。新车上市汽车大全汽车新闻汽车品牌销量榜以及汽车经销商报价大全。
最新问答 更多
用车养护
汽车行业关注
报导汽车行业资讯,深挖车界猛料
老虎车网
新鲜汽车资讯,实用车主指南
买车顾问
好玩、好看、有用才是我们的基本诉求