据报道,因全球汽车制造商面临激烈的销售竞争,丰田汽车在华合资车企一汽丰田已停止天津工厂部分老化生产线的生产,但目前运营仍在继续正常进行。

报道称,此次停产是针对汽油发动机汽车销售疲软,而进行的重大生产调整的一部分。并且停产是有计划的,丰田正在根据“车型构成的变化”调整生产,优化生产系统。
针对上述消息,一汽丰田官方暂未作出回应,尚不清楚上述消息是否真实。
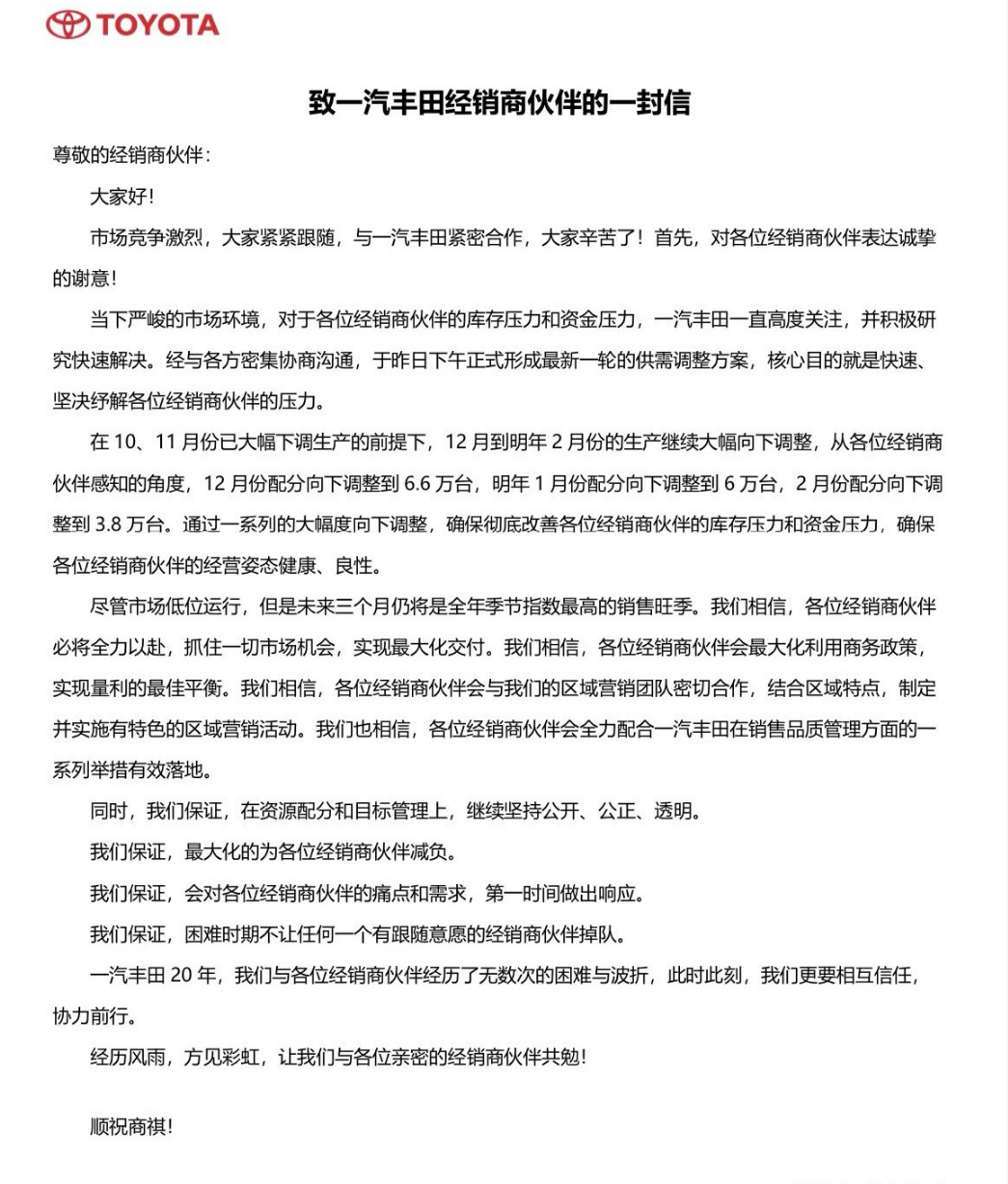
11月7日,一汽丰田曾向经销商发布信件称,由于经销商库存压力和资金压力,一汽丰田将大幅减产至明年2月,并将在未来三个月内继续大幅度向下调整生产配分。按照规划,一汽丰田在10、11月份已大幅下调生产的前提下,12月到明年2月份的生产将继续大幅向下调整,从各位经销商伙伴感知的角度,12月份配分向下调整到6.6万台,明年1月份配分向下调整到6万台,2月份配分向下调整到3.8万台。

针对这一消息,一汽丰田内部人士表示:“减产是根据目前市场竞争环境的顺势而为的行为。一方面,我们正视经销商在资金、库存、收益等方面存在的切实压力,努力年底确保销售质量,另一方面在稳住今年销量和合理利润的基础上,也能为明年的销量上扬调整好姿态。”同时指出:“绝对库存倒是不高,1.1个月左右,历史上库存最高的时期(2014-2015年)曾经到过2.7个月,但是市场价格下探太严重,销售端尽量减少经销商库存车资金成本,缓解经销商收益压力。”
简而言之,一汽丰田减产的背后是想改善经销商的库存压力和资金压力。至于此次一汽丰田天津工厂面临停产具体的原因,目前暂不清楚。
资料显示,一汽丰田成立于2000年6月,总部位于天津,是丰田在华的首家合资厂商,共拥有天津、长春、成都三大生产基地,累计年产能94万辆。数据显示,2022年一汽丰田批发销量为83.46万辆,而终端销量为80.69万辆;2023年前三季度一汽丰田批发销量为57.90万辆,而终端销量为55.19万辆。

目前一汽丰田旗下在售车型包括威驰、卡罗拉、亚洲狮、亚洲龙轿车和奕泽、荣放、皇冠陆放SUV等车型。12月1日,一汽丰田在官方微博宣布,12月1日至12月18日旗下部分车型享受限时购置税补贴5000元,及至高6000元置换补贴等政策,涉及车型包括卡罗拉、RAV4荣放、亚洲龙、格瑞维亚、皇冠陆放、凌放、锐放、亚洲狮、奕泽等。

虽然官方并没有提及推出补贴等政策的原因,但行业普遍认为是为了年底冲刺销量。需要主要的是,在电动化转型的背景下,“如何在电动化时代占据一席之地”也是当下一汽丰田是需要思考和解决的问题。
如系本站原创文章,转载请注明出处:qi-che.com。
更多汽车新闻关注 请扫码qi-che.com公众微信号:

声明:
·凡注明为其他媒体来源的信息,均为转载自其他媒体,转载并不代表本网赞同其观点,也不代表本网对其真实性负责。如系qi-che.com原创文章,转载请注明出处:qi-che.com。
·您若对该稿件内容有任何疑问或质疑,请即与qi-che.com联系,本网将迅速给您回应并做处理。
邮箱mail@qi-che.com
处理时间:周一—周五 9:00—18:00
相关阅读
随着中国汽车市场新车销量持续下滑,传统乘用车(轿车、SUV、MPV)的需求下降,一直被忽视的皮卡车型有望迎来爆发期。6月6日,国家发改委等三部委共同下发《推动重点消费品更新升级畅通资源循环利用实施方案(2019-2020年)》,除逐步取消限购规定促进汽车消费外,皮卡车型的进一步解禁也被纳入改革的重点项目。实施方案中明确表示,鼓励有条件的地级及以下城市加快取消皮卡进城限制,充分发挥皮卡客货两用功能。...
据车质网统计,2019年10月共接到车主有效投诉信息8016宗,环比上涨7.9%,同比上涨28%,今年1-10月累计投诉量已突破70000宗。10月份汽车投诉榜单中,绝大多数车型投诉量环比呈现增长的趋势,法系、日系品牌汽车投诉量较上月有明显的涨幅。投诉量榜单前十中,法系品牌东风标致408再次霸榜。据数据显示,今年10月,东风标致408销量为1222辆,而10月的投诉量则达到了226宗,占销量的18...
日前网上盛传一封河北省保定市博野县检测站的通知书,内容提到:接县政府办公室通知,9月23日开始所有年检车辆必须安装ETC,未安装ETC的车辆不予年检,安装ETC后再办理年检业务。针对此消息,博野县官方回应了。微信公众号“博野快讯”发文称,县政府办公室从未发布过任何关于强制安装ETC的通知。不安装ETC设备不影响车辆进行年检,车辆办理ETC设备由广大车主、群众积极参与,自愿选择。此外,相关情况经过调...
最新内容
8月21日,中国汽车工业协会(下称“中汽协”)称,欧盟委员会(下称“欧委会”)对中国电动汽车征收高额反补贴税,给中国企业在欧经营及赴欧投资带来极大风险和不确定性,损害了中国企业在欧经营和赴欧投资的信心,将对带动欧盟汽车产业发展、增加欧盟当地就业机会、实现绿色可持续发展带来严重不利影响。对此,中国汽车工业协会希望欧方从中欧产业合作大局出发,坚持对话合作,共同维护中欧乃至全球汽车产业发展营造公平、非歧...
8月20日,小鹏汽车对外公布今年二季度财务数据。据财报数据显示,二季度小鹏汽车总销量为30,207辆,与去年同期23,205辆相比增加了30.2%。今年第二季度总收入为人民币81.1亿元,与去年同期相比增长60.2%。值得一提的是,虽然二季度小鹏汽车的销量和总收入都实现了同步增长,但依旧还没有摆脱亏损的命运。二季度调整后每股亏损0.65元,净亏损12.2亿元。与上年同期相比有所收窄,去年同期净亏损...
8月19日,理想汽车法务部发文称:8月19日上午,广东省惠州市惠城香榭园小区地下停车场发生一起火灾事件。事件发生后,各网络平台出现大量涉及“理想汽车充电起火”的谣言。同时,官方还配图了一张关于网络流传的截图,从截图内容来看,有网友在个人的社交平台留言称:该火灾是地下室理想电车着火,烧了几辆车。据了解,该火灾发生在8月19日,惠州市惠城香榭园小区6号楼负一层的停车场,从网络曝光的视频及图片可以看到,...
2024年第33周(8.12-8.18)终端销量出炉!从中国新能源汽车品牌销量榜单来看,比亚迪毫无疑问销量第一,以7.85万辆蝉联榜首,特斯拉和五菱紧跟其后,分别为1.43万辆、1.27万辆,此外理想汽车销量为1.07万辆,这也是唯四销量过万的品牌。在前十销量品牌排名中,埃安紧跟理想汽车其后,银河、问界、零跑、长安、大众分别排名5-10,其中大众是唯一上榜的国外品牌,单周销量为0.38万辆。再来看...
8月20日,理想汽车法务部在微博上针对网传的《关于医施德与理想汽车的声明》进行回应。理想汽车表示,理想汽车从未与医施德公司开展任何商务洽谈与合作,理想汽车在7月12日已经通过法务部官方声明澄清事实,针对医施德公司散布的网络谣言,理想汽车将采取相关法律措施。8月19日,医施德AI云诊发布《关于医施德与理想汽车的声明》,称医施德将从即日起终止与理想汽车的一切关系。该声明指出,在与理想汽车没有签定正式合...
汽车行业关注是了解中国汽车品牌,汽车经销商的汽车行业资讯传播平台。以全媒体结合的方式为汽车行业传播权威的汽车资讯,助力中国汽车品牌传播不断创新。新车上市汽车大全汽车新闻汽车品牌销量榜以及汽车经销商报价大全。
最新问答更多
用车养护
汽车行业关注
报导汽车行业资讯,深挖车界猛料
老虎车网
新鲜汽车资讯,实用车主指南
买车顾问
好玩、好看、有用才是我们的基本诉求