6月16日,理想汽车发布公告宣布,向195名员工授出近260万股份,平均每人约91.8万元。据了解,此次理想汽车授出的股份约占理想汽车已发行股份总数约0.12%,如果按照授出日期的A类普通股市价每股73.75港币来计算,此次理想汽车总的授出股份价值约1.79亿元。官方表示将根据有关期间的绩效考核结果厘定承授人是否满足绩效目标。假如绩效审核中出现不合格的考核结果,则将归属予承授人的部分受限制股份单位须予没收。

资料显示:授出限制性股票是一种常见的股权激励措施,这种措施主要是通过授予员工一定数量的公司股票来激励员工为公司创造价值。当然,也具有一定的锁定期和解锁条件,员工只有在满足这些条件后才能出售股票并从中获益。对于员工来说,如果公司业绩良好,员工的股票价值则会增加,有利于加强企业和员工的凝聚力,提高员工的工作积极性和工作效率。还有利于帮助企业吸引优秀人才,从而提高整体竞争力。

值得一提的是,进入今年以来,理想汽车日子过的并不理想。3月1日,备受瞩目的理想MEGA上市,新车定位纯电MPV车型。理想MEGA曾被视为爆款的车型,官方宣传MEGA将成为50万以上所有乘用车的销量第一,但理想MEGA上市后,市场销量却遭到遇冷。相关数据显示,上市首月理想MEGA的销量仅为3229辆,4月的销量更是跌至1145辆。或受理想MEGA上市销量遇冷影响,理想汽车的股价也出现大幅下滑。

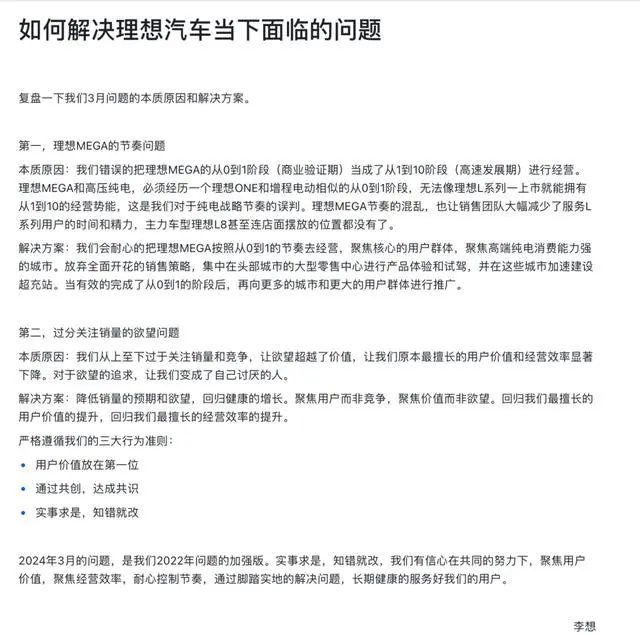
为此,理想汽车CEO李想也发布了内部信进行深刻反思,表示之前错误地运营了理想MEGA的节奏,并导致销售团队大幅减少了服务L系列用户的时间和精力。后续将聚焦用户价值,聚焦经营效率,通过脚踏实地地解决问题,长期健康服务用户。与此同时,将早前定下的年销量80万辆的目标调整至56万-64万辆,理想MEGA销量指引从月销8000辆下调至2000辆。

为了提升销量,在4月初,理想对现行矩阵型组织进行升级,涉及多个部门的组织架构调整。在4月18日,官方推出了新车型,理想L6,新车定位中型SUV,售价24.98万元-27.98万元。此外,上个月还有消息传出理想汽车为了避免零售与交付团队之间的摩擦,影响销量的提升,将零售和交付总部的职能合并为销售。

实际上,理想汽车做出这些举措与理想MEGA上市遇冷、一季度财报不理想及市场竞争激烈等都有一定的关联。数据显示:一季度理想汽车的营收为256亿元,环比下滑38.6%,一季度经调整净利润为13亿元,同比下降9.7%。一季度交付量为80400辆,同比增长52.9%,环比下降39%。截至2024一季度末,理想汽车现金储备为人民币989亿元,现金流由上年同期的67.0亿元转负50.6亿元人民币。
对于一季度的财报成绩,理想汽车CEO李想也表示,今年以来面临内部经营和外部环境变化的多重挑战,一季度的表现,与我们年初的预期有所差距。对于第二季度,理想方面表示最主要的就是恢复产品销量。

在销量方面,理想汽车表示二季度预计其交付量为10.5万-11万辆,低于市场早前的预估交付量13.07万辆。作为参考,4至5月理想汽车的销量分别为25787辆和35020辆,要达成10.5万辆的第二季度目标,意味着6月份理想汽车的销量要高达4.5万辆。对于理想汽车来说,压力不小。
如系本站原创文章,转载请注明出处:qi-che.com。
更多汽车新闻关注 请扫码qi-che.com公众微信号:

声明:
·凡注明为其他媒体来源的信息,均为转载自其他媒体,转载并不代表本网赞同其观点,也不代表本网对其真实性负责。如系qi-che.com原创文章,转载请注明出处:qi-che.com。
·您若对该稿件内容有任何疑问或质疑,请即与qi-che.com联系,本网将迅速给您回应并做处理。
邮箱mail@qi-che.com
处理时间:周一—周五 9:00—18:00
相关阅读
随着中国汽车市场新车销量持续下滑,传统乘用车(轿车、SUV、MPV)的需求下降,一直被忽视的皮卡车型有望迎来爆发期。6月6日,国家发改委等三部委共同下发《推动重点消费品更新升级畅通资源循环利用实施方案(2019-2020年)》,除逐步取消限购规定促进汽车消费外,皮卡车型的进一步解禁也被纳入改革的重点项目。实施方案中明确表示,鼓励有条件的地级及以下城市加快取消皮卡进城限制,充分发挥皮卡客货两用功能。...
日前网上盛传一封河北省保定市博野县检测站的通知书,内容提到:接县政府办公室通知,9月23日开始所有年检车辆必须安装ETC,未安装ETC的车辆不予年检,安装ETC后再办理年检业务。针对此消息,博野县官方回应了。微信公众号“博野快讯”发文称,县政府办公室从未发布过任何关于强制安装ETC的通知。不安装ETC设备不影响车辆进行年检,车辆办理ETC设备由广大车主、群众积极参与,自愿选择。此外,相关情况经过调...
今年以来,一直在新能源汽车领域动作频频的恒大,近日又因大规模、高标准的人才招募再度引得市场关注。9月9日,恒大新能源汽车全球研究总院启动全球招聘,计划招聘8000名新能源汽车产业世界顶级专家和技术精英,工作地点遍布中国、瑞典、德国、英国、荷兰、奥地利、意大利、日本、韩国等九个国家。造车狂人恒大“逆势揽才”今年的汽车行业可谓是日渐趋寒,无论是传统汽车业的领头羊如福特、通用、大众等车企动辄上千人的裁员...
最新内容
3月20日,沃尔沃汽车旗下全新纯电小型SUV——新款沃尔沃EX30正式上市。据了解,新车取消了老款后驱Core和后驱长续航版Plus,新增后驱Plus车型。具体来看,新车推出后驱Plus、后驱长续航版Ultra、双电机四驱高性能版Ultra共3款车型,限时参考尊享价分别为15.98万元、18.98万元、20.98万元。作为新款车型,新车外观基本沿用现款车型设计风格,主要针对配置进行优化升级,其中后...
3月20日,阿维塔旗下新款阿维塔12正式开启预售。新车共推出7款车型,预售价为29.99-43.99万元。其中,增程版车型售价为29.99-31.99万元;纯电版车型售价为30.99-43.99万元。阿维塔12是阿维塔旗下第二款车型,于2023年11月上市。本次新车为新款车型,外观设计变化并不是很大,主要对配置和动力进行升级,搭载太行智控2.0技术和华为乾崑新一代双光路图像级激光雷达,并对门把手、...
3月20日,北京汽车股份有限公司(下称“北京汽车”)发布公告:由于工作变动,王昊将不再担任董事长、执行董事、董事会战略与可持续发展委员会主任及董事会提名委员会主任,朱雁将不再担任执行董事及战略与可持续发展委员会成员,孙力将不再担任非执行董事及战略与可持续发展委员会成员。上述变动均自新董事委任获批准之日起生效。同时,北京汽车董事会建议委任张国富为非执行董事。如股东会批准张国富任非执行董事,则进一步提...
3月20日,日产(中国)投资有限公司宣布中国区高级管理层调整。日产(中国)表示,原日产(中国)投资有限公司总经理高级顾问刘新宇,将担任日产(中国)投资有限公司总经理,直接汇报给日产全球执委会委员兼中国区主席、东风汽车有限公司总裁马智欣(StephenMa),该任命自2026年4月1日起正式生效。这项任命生效后,刘新宇将成为日产中国首位中国籍总经理,而在此之前的总经理均为外籍。而原日产(中国)投资有...
3月20日,吉利银河官宣,吉利银河首款AI全地形硬核SUV正式定名为——吉利银河战舰700。据了解,这一命名采用“用户共创”方式,源自全球用户征名活动。3月16日,吉利银河公开首款科技硬核SUV全球征名TOP10高频词,包括战舰、卫士、磐石、星际、浩瀚、安全、方舟、护卫者、征途、S900,最终确定新车定名为吉利银河战舰700。作为吉利首款AI全地形硬核SUV,新车吉利原生新能源越野架构打造,最大的...
老虎车网,国内外新车资讯,行业动态、汽车图片、汽车评测、汽车视频等精彩内容分享。
最新问答 更多
用车养护
汽车行业关注
报导汽车行业资讯,深挖车界猛料
老虎车网
新鲜汽车资讯,实用车主指南
买车顾问
好玩、好看、有用才是我们的基本诉求