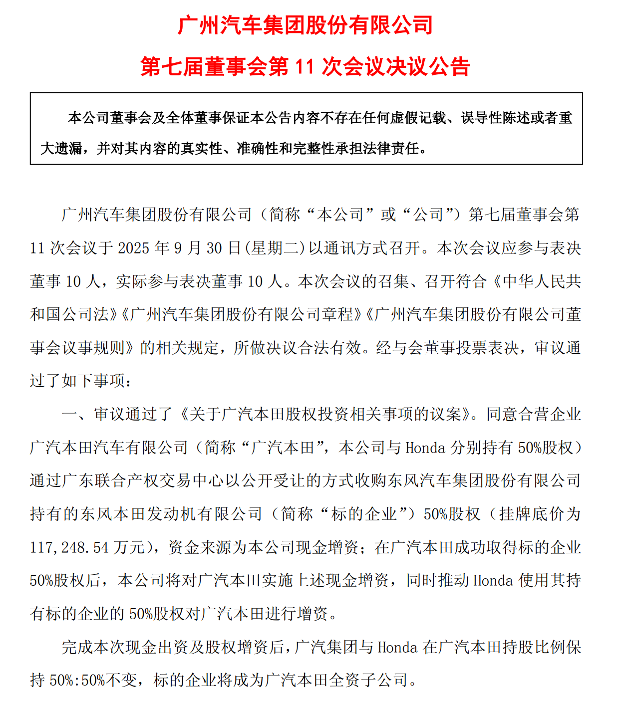
11月10日,广汽集团发布重磅公告,公司已与本田、本田中国及广汽本田签署增资协议,各方将共同对广汽本田进行增资,增资后三方维持50:40:10的股比不变。根据协议,广汽本田注册资本将由5.41亿美元增加至约8.67亿美元,此次增资旨在强化广汽本田的资本实力,支持其业务发展和战略推进。


至于股东对广汽本田增资的背景,源于此前广汽本田收购东风本田发动机公司的承诺。9月30日,广汽集团发布公告,同意广汽本田收购东风汽车集团股份有限公司持有的东风本田发动机有限公司50%股权,挂牌底价为11.72亿元,资金来源为现金增资。广汽本田完成股份收购后,东风集团股份将完全退出东本发动机公司,在广汽集团对广汽本田增资后,东本发动机公司将成为广汽本田全资子公司。10月30日,广汽本田和东风汽车集团订立产权交易合同,东风汽车集团同意出售东风本田发动机50%股权,代价为人民币11.72亿元。

这一系列的资金投入和股权操作,充分显示出广汽集团对广汽本田未来发展的看好,愿意在其发展的关键时期给予大力支持,助力广汽本田在激烈的市场竞争中实现突破,迈向新的发展阶段。
广汽本田表示,公司通过收购东本发动机股权,将进一步丰富发动机产品矩阵。发动机是混动和插混动力车型的重要驱动装置,此举将进一步夯实混动领域和燃油车的事业基盘,强化企业竞争力,为企业转型升级构筑更坚实的基础。

广汽集团表示,东本发动机主要为广汽本田供应发动机及零部件,如实现本次受让股权及增资,将有利于快速实现广汽本田发动机领域的一体化运营,提高供应链的稳定性和自主性,有利于提升管理效率、降低成本,提升经营效益,为进一步加快智能化、电动化转型奠定坚实基础。
资料显示,广汽本田汽车有限公司成立于1998年7月,由广州汽车集团股份有限公司、本田技研工业株式会社和本田技研工业 (中国) 投资有限公司按50:40:10的股比共同投资建设和经营的企业。数据显示,2025年前10月广汽本田累计销量259,576辆,其中10月销量35,671辆。

1998年,东本发动机与广汽本田合作启动“广州轿车项目”,采用“一个项目、两家公司”模式:广汽本田负责整车生产,东本发动机作为配套企业负责动力总成供应,包括发动机、变速器及相关零部件的研发与生产,产品主要用于广汽本田生产的系列乘用车型(如雅阁、奥德赛等车型),仅向东风本田供应少量缸体、缸盖等基础部件,且不涉及整车生产。

业绩显示,2024年东风本田发动机业绩改善明显,营收从2023年的95.66亿元增至 178.52亿元,净亏损2.28亿元转为盈利8400万元,2025 年上半年它也保持盈利状态,营收38.07亿元,净利润3.71亿元。目前,广汽本田收购东风本田发动机事项还需要反垄断执法机构批准。一旦广汽本田完成对东风本田发动机的收购,将实现发动机的完全自主供应,减少了与外部供应商的沟通成本、运输成本以及中间环节的利润损耗。通过资源整合与一体化管理,优化生产流程,降低生产成本,提高生产效率,从而使整车价格更具竞争力,从而提升整体运营效率。这一系列的优化,最终都将转化为市场竞争力的提升,帮助广汽本田在激烈的市场竞争中脱颖而出,扩大市场份额,实现可持续发展。
如系本站原创文章,转载请注明出处:qi-che.com。
更多汽车新闻关注 请扫码qi-che.com公众微信号:

声明:
·凡注明为其他媒体来源的信息,均为转载自其他媒体,转载并不代表本网赞同其观点,也不代表本网对其真实性负责。如系qi-che.com原创文章,转载请注明出处:qi-che.com。
·您若对该稿件内容有任何疑问或质疑,请即与qi-che.com联系,本网将迅速给您回应并做处理。
邮箱mail@qi-che.com
处理时间:周一—周五 9:00—18:00
相关阅读
随着中国汽车市场新车销量持续下滑,传统乘用车(轿车、SUV、MPV)的需求下降,一直被忽视的皮卡车型有望迎来爆发期。6月6日,国家发改委等三部委共同下发《推动重点消费品更新升级畅通资源循环利用实施方案(2019-2020年)》,除逐步取消限购规定促进汽车消费外,皮卡车型的进一步解禁也被纳入改革的重点项目。实施方案中明确表示,鼓励有条件的地级及以下城市加快取消皮卡进城限制,充分发挥皮卡客货两用功能。...
日前网上盛传一封河北省保定市博野县检测站的通知书,内容提到:接县政府办公室通知,9月23日开始所有年检车辆必须安装ETC,未安装ETC的车辆不予年检,安装ETC后再办理年检业务。针对此消息,博野县官方回应了。微信公众号“博野快讯”发文称,县政府办公室从未发布过任何关于强制安装ETC的通知。不安装ETC设备不影响车辆进行年检,车辆办理ETC设备由广大车主、群众积极参与,自愿选择。此外,相关情况经过调...
今年以来,一直在新能源汽车领域动作频频的恒大,近日又因大规模、高标准的人才招募再度引得市场关注。9月9日,恒大新能源汽车全球研究总院启动全球招聘,计划招聘8000名新能源汽车产业世界顶级专家和技术精英,工作地点遍布中国、瑞典、德国、英国、荷兰、奥地利、意大利、日本、韩国等九个国家。造车狂人恒大“逆势揽才”今年的汽车行业可谓是日渐趋寒,无论是传统汽车业的领头羊如福特、通用、大众等车企动辄上千人的裁员...
最新内容
据乘联分会发布最新月度市场报告显示,2025年10月国内狭义乘用车市场零售销量224.9万辆,同比下滑0.5%,环比增长0.2%;其中,新能源汽车零售销量128.1万辆,同比增长7.2%环比下滑1.4%,新能源汽车渗透率为57%。1-10月累计销量1825.6万辆,同比增长8.0%;其中,新能源汽车零售销量1015.0万辆,同比增长21.9%,新能源汽车渗透率为56%。据统计,2025年10月新能...
11月10日,广汽集团发布重磅公告,公司已与本田、本田中国及广汽本田签署增资协议,各方将共同对广汽本田进行增资,增资后三方维持50:40:10的股比不变。根据协议,广汽本田注册资本将由5.41亿美元增加至约8.67亿美元,此次增资旨在强化广汽本田的资本实力,支持其业务发展和战略推进。至于股东对广汽本田增资的背景,源于此前广汽本田收购东风本田发动机公司的承诺。9月30日,广汽集团发布公告,同意广汽本...
11月5日,以“涌现Emergence”为主题的2025小鹏科技日成功举办,这也是小鹏举办的第七届科技日。小鹏围绕“物理AI”发布了四项重要应用,包括小鹏第二代VLA、小鹏Robotaxi、全新一代IRON,以及汇天两套飞行体系。与此同时,小鹏汽车董事长CEO何小鹏正式宣布,小鹏汽车的定位升级为“物理AI世界的出行探索者,面向全球的具身智能公司”。基于近十年的技术积累,小鹏构建了全栈自研的物理AI...
11月6日,小鹏汽车正式发布鲲鹏超级增程技术,并宣布首款搭载车型——小鹏X9超级增程开启预售。其中,Max版预售价35万元、Ultra版预售价37万元。新车拥有1602公里的CLTC综合续航、452公里的CLTC纯电续航,在高端增程MPV市场处于领先地位。鲲鹏超级增程技术,以“超快充大电池+大油箱+高效核心部件”为核心架构,搭载第三代1.5T高效增压中冷增程器,破解纯电续航短、充电慢、亏电动力弱、...
在最新一期的工信部申报目录上,《汽车行业关注》获取到了大众安徽与众08的新车申报信息。作为大众安徽量产的第三款车型,新车可理解为ID.EVO概念车的量产版本,并命名为“与众08”,提供单电机和双电机车型。目前,大众安徽已经上市与众06,与众07也在上个月进行申报,前者定位紧凑型SUV,后者定位中型轿车,而与众08将是大众安徽旗下尺寸最大的车型,为纯电全尺寸SUV。结合实车图来看,与众08基本延续I...
汽车行业关注是了解中国汽车品牌,汽车经销商的汽车行业资讯传播平台。以全媒体结合的方式为汽车行业传播权威的汽车资讯,助力中国汽车品牌传播不断创新。新车上市汽车大全汽车新闻汽车品牌销量榜以及汽车经销商报价大全。
最新问答 更多
用车养护
汽车行业关注
报导汽车行业资讯,深挖车界猛料
老虎车网
新鲜汽车资讯,实用车主指南
买车顾问
好玩、好看、有用才是我们的基本诉求