汽车行业关注(autochat.com.cn)02月23日报道——
疫情期间车企持续行动,是企业公益宣传和正面营销的好时机,沃尔沃汽车因此发起一则免费活动,原本这样美好的事情,却最终惹起众怒!
2月22日,沃尔沃汽车宣布免费赠送新冠保险300万份,面向对象分别有沃尔沃所有员工及家属、供应商与经销商伙伴及其员工,以及广大车主和粉丝、媒体工作者及其家人等。唯独,沃尔沃排除了身份证42开头的人员。

沃尔沃表示,此次免费赠送的保险共计300万份,每份保额为10万元,让疫情之下人们的生命健康多一份保障,生产生活更有安全感。
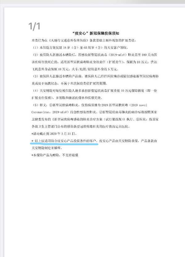
根据沃尔沃汽车文字指引下的操作,进入到相关页面后,人们发现了“投保须知”这样一份文件。
文件中显示,被保险人在激活本赠险后,因感染新型冠状病毒(2019-nCoV)肺炎且在180天内因该疾病导致死亡的,适用新型冠状病毒肺炎身故责任,保额为10万元。
最让人不解的是,文件中还特别注明:除身份证42开头人员,其他人员均可领取(包括外籍人士,提供护照号码)。

那么,“身份证42开头人员”究竟是什么人,会被沃尔沃官方发起的这次活动排除在外?
从网上查询得知,身份证号码1~6位为地区代码,其中1、2位数为各省级政府的代码。开头11代表北京;12 天津;13 河北;14 山西.......直到看见42代码后,才确认原来代表的是湖北省。
湖北省是新型冠状病毒感染肺炎疫情最为严重的地区,偏偏沃尔沃本次活动将湖北人排除在外,意欲何为?相信网友会有不同猜测。

据国家卫健委,截至2月22日24时,31个省(自治区、直辖市)和新疆生产建设兵团报告,现有确诊病例51606例(其中重症病例10968例),累计治愈出院病例22888例(安徽核减1例),累计死亡病例2442例,累计报告确诊病例76936例,现有疑似病例4148例。
湖北地区现有确诊病例46439例(武汉36174例),其中重症病例10428例(武汉9228例)。累计治愈出院病例15299例(武汉8171例),累计死亡病例2346例(武汉1856例),累计确诊病例64084例(武汉46201例),现有疑似病例3363例(武汉2382例)。
看到这里,被病毒肆虐的湖北地区,也被拒绝参与赠险的湖北人,更加伤心了!!!
不少湖北地区的车友/网友尝试参与沃尔沃赠送的“疫安心”活动,却发现在点下提交申请保险权益的一刻,被拒绝了——本险种当前暂不支持您所在区域的人员投保。


我们来看看网友的说法——
“排除湖北人,最有可能是保险公司的要求。这个锅沃尔沃不背”
“没有那个能力承担,就不要演戏给别人看,以后还要不要湖北人买你的车。太欠考虑了”
“任何商业行为最基础是要尊重公民,至少不应该有歧视,条款明显有歧视性,一个品牌想做公益,应该考虑到这一点。沃尔沃无非就是想提现自己的品牌责任,提升好感,却又不敢承担相应的风险,那又何必做这件事情呢。哪怕于法这件事情没错,于情于理,没法接受”
事情在网上持续发酵后,我们发现沃尔沃汽车已经作出修改,明确了责任——
沃尔沃汽车自身发起的这次活动,却表示“对此不承担任何责任”。官方还注明,本活动项下保障由相关承保保险公司提供保障服务和承担保障责任。

而最敏感的“除身份证42开头人员”特别条款,已经修改为“以上仅适用符合疫安心产品投保条件的客户”。

或许这家保险公司出于风险考虑不敢接纳湖北籍的客户,但既然沃尔沃汽车选择与这家保险公司合作,就应该考虑到面临这样的舆论风险。毕竟喜欢沃尔沃品牌、驾驶沃尔沃汽车的人遍布全国,却只有湖北粉丝/车友被列为赠险之外,以及广大湖北网友,对他们的情感方面肯定造成伤害。“可以不作为,但请别伤害!”,网友说。
截至发稿前,沃尔沃汽车集团发布关于“疫安心新冠保障”升级的说明。该公司表示,“新冠保险作为全新险种,在不断摸索和优化的过程中。活动未能第一时间向全国所有区域的沃家人提供注册服务。相关谈判努力一直在推进中,目前该款保险产品得到了更新升级,覆盖范围包括了整个大陆地区。我们对未能就此情况进行及时沟通,并给大家带来困扰表示诚挚歉意。”

欢迎订阅微信公众号《汽车行业关注》,第一时间汽车行业内幕消息,一起说说汽车圈子那些事。欢迎爆料!微信号autoWechat
如系本站原创文章,转载请注明出处:qi-che.com。
更多汽车新闻关注 请扫码qi-che.com公众微信号:

声明:
·凡注明为其他媒体来源的信息,均为转载自其他媒体,转载并不代表本网赞同其观点,也不代表本网对其真实性负责。如系qi-che.com原创文章,转载请注明出处:qi-che.com。
·您若对该稿件内容有任何疑问或质疑,请即与qi-che.com联系,本网将迅速给您回应并做处理。
邮箱mail@qi-che.com
处理时间:周一—周五 9:00—18:00
相关阅读
随着中国汽车市场新车销量持续下滑,传统乘用车(轿车、SUV、MPV)的需求下降,一直被忽视的皮卡车型有望迎来爆发期。6月6日,国家发改委等三部委共同下发《推动重点消费品更新升级畅通资源循环利用实施方案(2019-2020年)》,除逐步取消限购规定促进汽车消费外,皮卡车型的进一步解禁也被纳入改革的重点项目。实施方案中明确表示,鼓励有条件的地级及以下城市加快取消皮卡进城限制,充分发挥皮卡客货两用功能。...
日前网上盛传一封河北省保定市博野县检测站的通知书,内容提到:接县政府办公室通知,9月23日开始所有年检车辆必须安装ETC,未安装ETC的车辆不予年检,安装ETC后再办理年检业务。针对此消息,博野县官方回应了。微信公众号“博野快讯”发文称,县政府办公室从未发布过任何关于强制安装ETC的通知。不安装ETC设备不影响车辆进行年检,车辆办理ETC设备由广大车主、群众积极参与,自愿选择。此外,相关情况经过调...
今年以来,一直在新能源汽车领域动作频频的恒大,近日又因大规模、高标准的人才招募再度引得市场关注。9月9日,恒大新能源汽车全球研究总院启动全球招聘,计划招聘8000名新能源汽车产业世界顶级专家和技术精英,工作地点遍布中国、瑞典、德国、英国、荷兰、奥地利、意大利、日本、韩国等九个国家。造车狂人恒大“逆势揽才”今年的汽车行业可谓是日渐趋寒,无论是传统汽车业的领头羊如福特、通用、大众等车企动辄上千人的裁员...
最新内容
3月17日晚,华为乾崑启境举办品牌发布会,启境品牌正式发布,品牌英文名为AISTALAND,首款车型启境GT7同步亮相并开启盲订。与此同时,启境汽车宣布,黄景瑜成为启境品牌官宣全球代言人,启境智能中大型SUV将于今年晚些时候发布。未来三年,启境将推出多款车型。外观方面,启境GT7定位智能猎装车,主打低趴宽体+猎装Fastback溜背,兼顾运动优雅与科技感,前脸采用封闭式设计,搭配贯穿式狭长LED灯...
3月17日,别克至境世家纯电版正式上市,新车售价48.99万元。据了解,至境世家是是别克新能源子品牌至境推出的第二款车型,定位为中大型MPV,在GL8家族之上,先前推出的是插混车型,此次上市的是纯电车型,基于别克逍遥架构开发,具有900伏高压平台、6C超充、双电机四驱、逍遥智行高阶辅助驾驶等技术。外观方面,别克至境世家纯电版采用分体式灯组设计,上方的LED灯组由镀铬装饰连接形成贯穿设计,下方的远景...
乘联分会数据显示,2026年2月国内狭义乘用车市场零售销量为103.4万辆,同比下滑25.4%,环比下滑33.1%。其中,轿车销量为42.2万辆,同比下滑36.1%,环比下滑32.2%。细分到中型车市场来看,在中型车销量TOP15榜单中,2月共有4款车型销量超万辆,分别为帕萨特、Model3、迈腾、凯美瑞,销量分别为13988辆、12920辆、11232辆、11172辆。具体来看,2月上汽大众帕萨...
3月17日,吉利银河旗下全新车型——星耀7官图正式发布。据了解,星耀7是吉利银河系列全新插混轿车,上市后将填补星耀6与星耀8之间的产品空白。新车外观采用与星耀6类似的设计风格,搭配千里浩瀚辅助驾驶H3方案,动力上搭载e-AWD智电四驱系统。新车此前已在工信部完成申报,结合申报图和最新官图来看,新车外观采用银河“涟漪美学”设计语言,前脸采用大尺寸倒梯形格栅设计,内部辅以直瀑式镀铬饰条进行点缀并搭配可...
3月16日,长城汽车旗下魏牌发布《关于遭受网络恶意攻击的呼吁》声明。声明中称,魏牌高山实现了销量的稳步提升,连续多月蝉联中国新能源MPV销量榜首,但与此同时,在高山销量提升的过程中,也出现了很多不和谐,甚至恶意攻击的声音。魏牌指出:“近期再次集中出现了不正当竞争的拉踩行为:通过商业合作等形式铺设大量的失实抹黑高山的内容、在相关评论区恶意诋毁高山产品并引流至本品、散布不实言论误导消费者等行为,这种无...
汽车行业关注是了解中国汽车品牌,汽车经销商的汽车行业资讯传播平台。以全媒体结合的方式为汽车行业传播权威的汽车资讯,助力中国汽车品牌传播不断创新。新车上市汽车大全汽车新闻汽车品牌销量榜以及汽车经销商报价大全。
最新问答 更多
用车养护
汽车行业关注
报导汽车行业资讯,深挖车界猛料
老虎车网
新鲜汽车资讯,实用车主指南
买车顾问
好玩、好看、有用才是我们的基本诉求