汽车行业关注(autochat.com.cn)07月15日报道——
去年净亏损26.5亿元的长安汽车,今年竟以这样一种方式实现“止亏”。
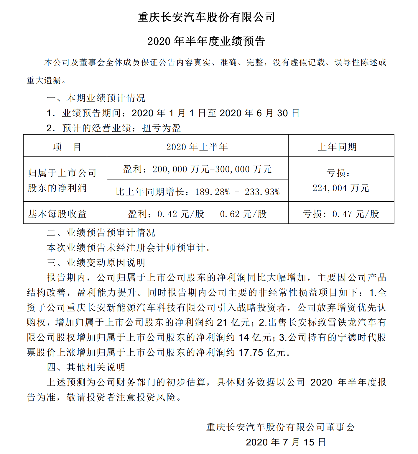
7月15日,重庆长安汽车股份有限公司发布2020年半年度业绩预告。该报告显示,长安汽车预计上半年盈利20亿-30亿元,而去年同期为亏损22.4亿元,实现扭亏为盈。
除了汽车主业外,长安汽车在三笔非经常性损益项目中获利共计52.75亿元,从而帮助公司实现盈利,其中就包括“炒股”赚取的近18亿元。

长安汽车表示,报告期内公司产品结构改善,盈利能力提升。同时报告期内公司三笔非经常性损益项目贡献净利共计约52.75亿元:1、全资子公司重庆长安新能源汽车科技有限公司引入战略投资者,公司放弃增资优先认购权,增加归属于上市公司股东的净利润约21亿元;2、出售长安标致雪铁龙汽车有限公司股权增加归属于上市公司股东的净利润约14亿元;3、公司持有的宁德时代股票股价上涨增加归属于上市公司股东的净利润约17.75亿元。
长安汽车与宁德时代于2016年6月签署《战略合作协议》;2017年6月长安汽车通过收购镇江德茂海润股权投资基金合伙企业(有限合伙)基金份额的方式间接投资宁德时代。

长安汽车在2019年经历低迷的一年,通过品牌与产品结构调整,目前销量已实现恢复,合资企业的销量也迎来增长。
报告显示,长安汽车6月实现新车销量19.44万辆,同比增长38.11%;2020年上半年,长安汽车累计销售新车83.1万台,同比增长1.3%。
具体来看,长安福特6月新车销量22125辆,同比增长37%,在新产品持续投放下,长安福特迎来销量止跌。上半年,长安福特累计销量达9.75万辆,同比增长30%。根据官方透露,目前锐际成为长安福特的销量主力车型。其余新产品方面,上半年新款蒙迪欧、锐际两驱版、国产探险者上市,下半年国产福克斯旅行版也有望推出市场。长安福特产品加快更新及国产化,在定位上也有细微的调整,因此销量恢复已经有所成效。该公司曾表示,未来三年将投放至少18款新车型。

长安马自达6月销量为12614辆,同比增长30.7%,上半年累计销量为56041辆,同比下滑8.4%。随着国产车型CX-30的投放,长安马自达今年也有望止跌。
自主品牌销量也取得增长,长安自主品牌上半年销量达42.04万台,同比增长6.64%。长安系品牌中,CS75车系成为销售主力。
长安汽车集团计划2020年实现年销量目标为191万辆,目前上半年已完成目标的43.5%。随着汽车市场恢复正常并实现增长,长安汽车有望完成年度目标。
欢迎订阅微信公众号《汽车行业关注》,第一时间汽车行业内幕消息,一起说说汽车圈子那些事。欢迎爆料!微信号autoWechat
如系本站原创文章,转载请注明出处:qi-che.com。
更多汽车新闻关注 请扫码qi-che.com公众微信号:

声明:
·凡注明为其他媒体来源的信息,均为转载自其他媒体,转载并不代表本网赞同其观点,也不代表本网对其真实性负责。如系qi-che.com原创文章,转载请注明出处:qi-che.com。
·您若对该稿件内容有任何疑问或质疑,请即与qi-che.com联系,本网将迅速给您回应并做处理。
邮箱mail@qi-che.com
处理时间:周一—周五 9:00—18:00
相关阅读
随着中国汽车市场新车销量持续下滑,传统乘用车(轿车、SUV、MPV)的需求下降,一直被忽视的皮卡车型有望迎来爆发期。6月6日,国家发改委等三部委共同下发《推动重点消费品更新升级畅通资源循环利用实施方案(2019-2020年)》,除逐步取消限购规定促进汽车消费外,皮卡车型的进一步解禁也被纳入改革的重点项目。实施方案中明确表示,鼓励有条件的地级及以下城市加快取消皮卡进城限制,充分发挥皮卡客货两用功能。...
日前网上盛传一封河北省保定市博野县检测站的通知书,内容提到:接县政府办公室通知,9月23日开始所有年检车辆必须安装ETC,未安装ETC的车辆不予年检,安装ETC后再办理年检业务。针对此消息,博野县官方回应了。微信公众号“博野快讯”发文称,县政府办公室从未发布过任何关于强制安装ETC的通知。不安装ETC设备不影响车辆进行年检,车辆办理ETC设备由广大车主、群众积极参与,自愿选择。此外,相关情况经过调...
今年以来,一直在新能源汽车领域动作频频的恒大,近日又因大规模、高标准的人才招募再度引得市场关注。9月9日,恒大新能源汽车全球研究总院启动全球招聘,计划招聘8000名新能源汽车产业世界顶级专家和技术精英,工作地点遍布中国、瑞典、德国、英国、荷兰、奥地利、意大利、日本、韩国等九个国家。造车狂人恒大“逆势揽才”今年的汽车行业可谓是日渐趋寒,无论是传统汽车业的领头羊如福特、通用、大众等车企动辄上千人的裁员...
最新内容
3月30日,丰田汽车公司公布2026年2月全球产销情况。数据显示,2月丰田汽车全球销量为737134辆,同比下滑3.3%。其中日本本土市场销量为122264辆;海外市场销量为614870辆,同比下滑2.2%。截至2026年底,今年前两月,丰田汽车全球累计销量为1559711辆。其中日本本土市场销量为245329辆;海外市场销量为1314382辆。产量方面,2月丰田汽车公司全球产量为749673辆,...
日前,长城汽车发布2025年年报。财报显示,2025年长城汽车实现营业收入2228.24亿元,同比增长10.2%,创历史新高,而归母净利润同比下滑22.07%,为98.65亿元,同期为126.60亿元,扣非净利润则为60.59亿元,同比下滑37.50%。不难看出,长城汽车也陷入了“增收不增利”的尴尬局面。在2025年国内乘用车市场仅同比增长4%的背景下,长城汽车能实现10.2%的营收增长,确实值得...
3月30日,奇瑞旗下全新纯电小型车——奇瑞QQ3EV正式上市。新车共推出4款车型,售价区间为-万元。新车基于T12纯电平台打造,外观采用全新QQ家族设计语言,提供AI灵犀智舱和猎鹰500辅助驾驶等配置,动力上搭载后置后驱纯电动力系统,简单回顾新车外观设计,新车采用“微笑”造型前脸设计,整体造型圆润可爱。前脸采用封闭式格栅搭配圆润的LED大灯组布局,灯组内部具有上下平行日间行车灯带结构,整体看上去非...
3月30日,宝马中国正式发布全新宝马iX3长轴距版官图,新车将于2026北京车展上发布。据了解,新世代宝马iX3基于宝马全新电动车平台NeueKlasse诞生的首款车型,,采用宝马新世代设计语言,是宝马中国推出的首款新世代车型,整体外观基本与海外版车型保持一致,轴距加长至3005mm。外观方面,全新宝马iX3长轴距版的前脸基本完全复刻海外版车型的设计,长条形的灯组造型成为宝马新世代车型的新标志,经...
3月30日,上汽大众ID.ERA9X正式开启预售。据了解,新车是大众有史以来尺寸最大的SUV车型,也是上汽大众推出的首款增程车型,定位大型增程SUV,车内采用六座布局,配备激光雷达,动力上搭载1.5T增程混合动力,匹配65.2kWh三元锂电池组,CLTC工况最大纯电续航突破400km。具体来看,外观设计方面,新车采用全新设计方式,前脸运用封闭式格栅搭配贯穿式日行灯布局,中央镶嵌大众品牌LOGO,两...
汽车行业关注是了解中国汽车品牌,汽车经销商的汽车行业资讯传播平台。以全媒体结合的方式为汽车行业传播权威的汽车资讯,助力中国汽车品牌传播不断创新。新车上市汽车大全汽车新闻汽车品牌销量榜以及汽车经销商报价大全。
最新问答 更多
用车养护
汽车行业关注
报导汽车行业资讯,深挖车界猛料
老虎车网
新鲜汽车资讯,实用车主指南
买车顾问
好玩、好看、有用才是我们的基本诉求