汽车行业关注(autochat.com.cn)07月24日报道——
比亚迪汉车型作为该品牌旗下推出的一款“重磅”车型,其百公里加速仅3.9秒的加速度,也让车型上市后一直保持不错的热度,获下不少潜在客户的青睐。随着越来越多客户希望感受到该车型“潜力”,却频频出现“危险驾驶”的状况。
据网友爆料,日前一位比亚迪汉客户在试驾车型时不仅出现超速,还遭遇车辆侧滑的现象,场面十分惊险。从拍摄视频可见,驾驶员在车辆进入直线路段下,突然深踩加速踏板,车辆迅速提速至每小时超100km的速度,最高时速可见已超120km/h,频频超越多车。
值得注意的是,驾驶员此次的试驾路段上非常多车,当超越右侧一辆车电动车时,为避免前车,突然打了下方向,导致车辆发生侧滑,好在驾驶员操作及时,未出现车辆碰撞。

在驾驶员大夸:该车经历85km/h厉害时,可见副驾驶疑似陪同试驾的销售说道还是让其来驾驶,显然有些后怕。
对于此次客户的试驾体验,在网上也遭到不少网友抨击,毕竟在网友看来这样的试驾更像是一种“危险驾驶”,不仅是对自己的不负责,也是枉顾他人的人生安全。更是有知名车评人进行批判。

事实上,就在几日前,比亚迪汉车型同样遭遇了试驾“首撞”。 据了解,一位试驾员在试驾期间,由于速度过快与驾驶技术不过硬导致事故发生的。据客户介绍当时自己在驾驶比亚迪 “汉”进行85km/h的麋鹿测试,因未能及时回转方向便撞到树上,最终导致车辆被严重撞毁,好在未有人员受伤。

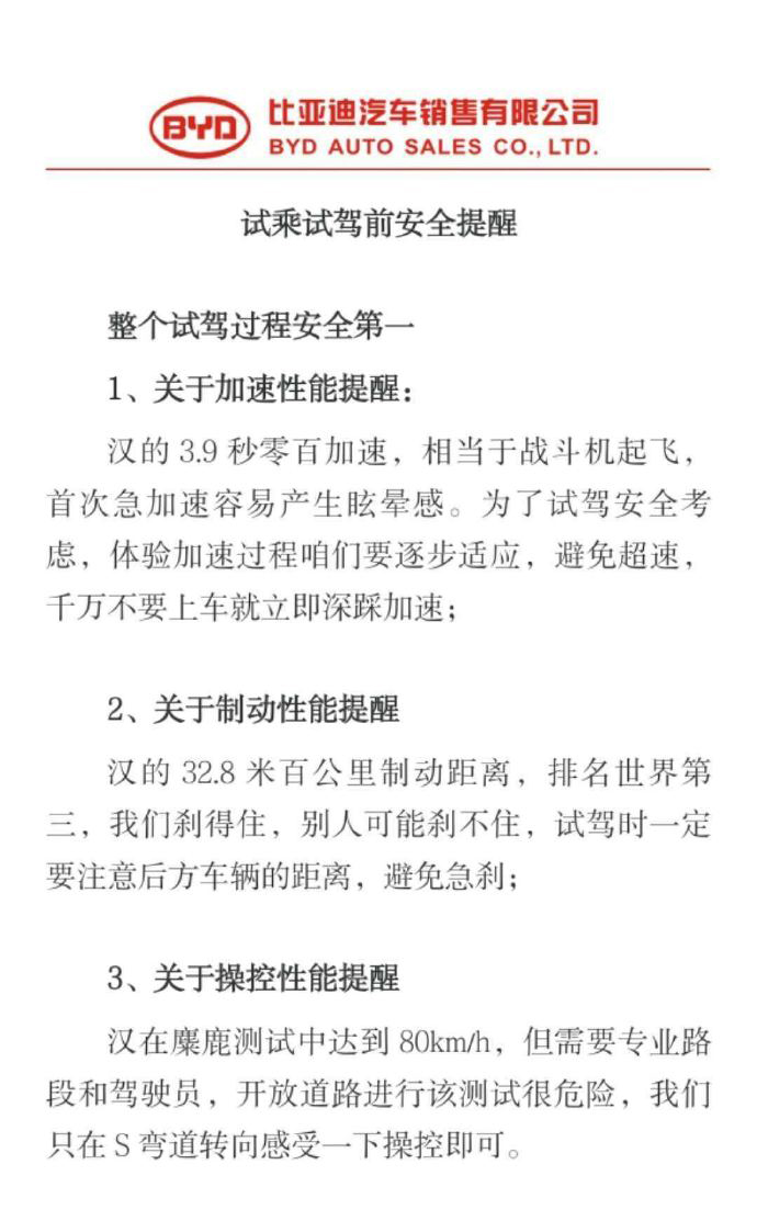
也因为比亚迪“汉”车型遭遇此次试驾事故,在网上迅速流传。比亚迪汽车销售有限公司发出一份《试乘试驾安全提醒》,其中提到汉车型拥有过快的加速,重点提醒试驾人员“千万不要深踩加速”。但从这次拍摄的视频上可见,驾驶员不仅没有按照试驾安全提醒操作,而且副驾驶的销售也未有对驾驶员进行提醒,这对于自身及他人的安全都是不负责的表现。

所以很多时候,我们都应该注重试乘试驾存在的问题。毕竟大多时候车祸事故的发生,与车速过快及不遵守交通法规密不可分,也希望广大4S店加强规范试乘试驾作业,督促销售人员及客户安全试驾,试驾过程中务必遵守交通规则,不要为了展示车辆性能而肆意超速。
欢迎订阅微信公众号《汽车行业关注》,第一时间汽车行业内幕消息,一起说说汽车圈子那些事。欢迎爆料!微信号autoWechat
如系本站原创文章,转载请注明出处:qi-che.com。
更多汽车新闻关注 请扫码qi-che.com公众微信号:

声明:
·凡注明为其他媒体来源的信息,均为转载自其他媒体,转载并不代表本网赞同其观点,也不代表本网对其真实性负责。如系qi-che.com原创文章,转载请注明出处:qi-che.com。
·您若对该稿件内容有任何疑问或质疑,请即与qi-che.com联系,本网将迅速给您回应并做处理。
邮箱mail@qi-che.com
处理时间:周一—周五 9:00—18:00
相关阅读
随着中国汽车市场新车销量持续下滑,传统乘用车(轿车、SUV、MPV)的需求下降,一直被忽视的皮卡车型有望迎来爆发期。6月6日,国家发改委等三部委共同下发《推动重点消费品更新升级畅通资源循环利用实施方案(2019-2020年)》,除逐步取消限购规定促进汽车消费外,皮卡车型的进一步解禁也被纳入改革的重点项目。实施方案中明确表示,鼓励有条件的地级及以下城市加快取消皮卡进城限制,充分发挥皮卡客货两用功能。...
日前网上盛传一封河北省保定市博野县检测站的通知书,内容提到:接县政府办公室通知,9月23日开始所有年检车辆必须安装ETC,未安装ETC的车辆不予年检,安装ETC后再办理年检业务。针对此消息,博野县官方回应了。微信公众号“博野快讯”发文称,县政府办公室从未发布过任何关于强制安装ETC的通知。不安装ETC设备不影响车辆进行年检,车辆办理ETC设备由广大车主、群众积极参与,自愿选择。此外,相关情况经过调...
今年以来,一直在新能源汽车领域动作频频的恒大,近日又因大规模、高标准的人才招募再度引得市场关注。9月9日,恒大新能源汽车全球研究总院启动全球招聘,计划招聘8000名新能源汽车产业世界顶级专家和技术精英,工作地点遍布中国、瑞典、德国、英国、荷兰、奥地利、意大利、日本、韩国等九个国家。造车狂人恒大“逆势揽才”今年的汽车行业可谓是日渐趋寒,无论是传统汽车业的领头羊如福特、通用、大众等车企动辄上千人的裁员...
最新内容
3月25日,奇瑞风云旗下全新车型——风云T9L正式预售,新车共推出款车型,预售价区间为万元。据了解,风云T9L定位中型SUV,采用5座布局,搭载鲲鹏超能混动CDM6.0,综合续航达2000km,配备猎鹰700+智能辅助驾驶系统。外观方面,风云T9L延续风云E06概念车造型风格,采用封闭式前格栅设计,狭长的灯组内部带有L形日间行车灯,下包围处拥有分层式通风口设计,帮助发动机以及电池散热。车身侧面,新...
汽车互联网服务平台汽车之家多个平台社交账号被禁止关注。据了解,汽车之家微博账号因违反法律法规或《微博社区公约》禁止关注,该账号目前有约979万粉丝,其最后一条微博停留在1月5日,此后再无更新。抖音、快手、B站均分别显示“禁止关注、账号异常、违反社区规定”,其中抖音拥有粉丝651万,B站、快手平台未公开显示其粉丝数,抖音和B站的视频最后更新日期都是1月5日,仅快手账号的视频最后更新日期为1月23日。...
3月23日,东风雪铁龙旗下新款凡尔赛C5X正式上市。新车共推出悦不凡、驭不凡、耀不凡共3款车型,售价区间为14.17-18.67万元;一口价为11.37-15.37万元。据了解,作为新款车型,新车主要对外观细节以及配置进行优化升级,全系新增萤火红HYPNOS专属标识以及后三角窗流光镂空丝印&隐私玻璃配置,看起来更精致,动力上继续搭载1.6T涡轮增压四缸发动机。外观方面,新车继续沿用老款车型...
3月23日,在华为春季全场景新品发布会上,尚界汽车全新车型——尚界Z7和尚界Z7T两车同步开启预售,预售价分别为22.98万元起和23.98万元起。作为尚界汽车旗下全新车型,尚界Z7外观采用全新设计风格,明显区别于鸿蒙智行家族式的设计语言。具体来看,新车前脸采用运动化设计,两侧配备圆角多边形造型的大灯组,内部采用类似点阵式灯腔结构,配合前舱盖隆起的多条筋线以及造型夸张的导流槽,整体运动感十足。车身...
汽车行业关注是了解中国汽车品牌,汽车经销商的汽车行业资讯传播平台。以全媒体结合的方式为汽车行业传播权威的汽车资讯,助力中国汽车品牌传播不断创新。新车上市汽车大全汽车新闻汽车品牌销量榜以及汽车经销商报价大全。
最新问答 更多
用车养护
汽车行业关注
报导汽车行业资讯,深挖车界猛料
老虎车网
新鲜汽车资讯,实用车主指南
买车顾问
好玩、好看、有用才是我们的基本诉求