如果说长城炮车型是目前国内最火的皮卡,应该没人会有异议吧!长城皮卡作为国内皮卡市场的老大哥,其在2019年成都车展推出的长城炮车型一度受到市场追捧,无论是在动力上还是在售价上都有一定的优势,当前月销量基本维持在万辆以上。
不过,近日长城炮发生的一件事情让不少消费者大跌眼镜,一辆哈弗H9在救援一辆被困的长城炮过程中,长城炮的拖车钩突然发生了断裂,直接砸穿了H9的后窗和车顶,出现这样的事情让不少消费者对其质量问题产生质疑。
从网上流传的视频来看,哈弗H9 在救援一辆被困在小土坡的长城炮时,将拖车绳系在两车的车尾、车头部分的拖车钩上。然而哈弗H9在加速的一瞬间,长城炮的拖车钩直接被“拉断了”,拖车钩像“炮弹”一样直接砸向哈弗H9,导致其前挡风玻璃破损,后挡风玻璃直接破碎,车顶也被砸穿,不过好在没有造成人员伤亡。



值得一提的是,长城炮拖车钩断裂的事件并非个例,在另一名网友上传的视频中,丰田FJ酷路泽在救援一辆被困长城炮车型的时候,同样的突然加速后拖车钩被直接“拉断”。

出现这样的事情,不少越野爱好者对长城炮的拖车钩设计问题产生了质疑,认为长城炮的“拖车钩”在设计结构上存在一定的安全隐患。
从网友提供的图片来看,长城炮大梁与拖车钩90°垂直,拖车钩是直接焊接到大梁上面去的,这样的结构设计也硬派的越野车型明显不同,硬派的越野车往往都有至少16mm的牛鼻子螺栓直接连接到大梁上。因此长城炮出现这样的事情,首先质疑长城炮拖车钩设计缺陷也不足为过。

此外,也有不少网友认为是哈弗H9的救援方式不当,不应该突然加速猛拽,而是应该将拖车绳绷直之后慢慢拖拽。不过,即使哈弗H9的救援方式或存在一定的不当,但是问题的所在并非是拖拽的方式,因为在越野圈这种猛拽的方式并不少见,国内大部分采用非承载式车身结构的越野车即便是猛拽陷入的车辆,即使车辆没有被拖车,拖车钩也不会出现断裂的情况。

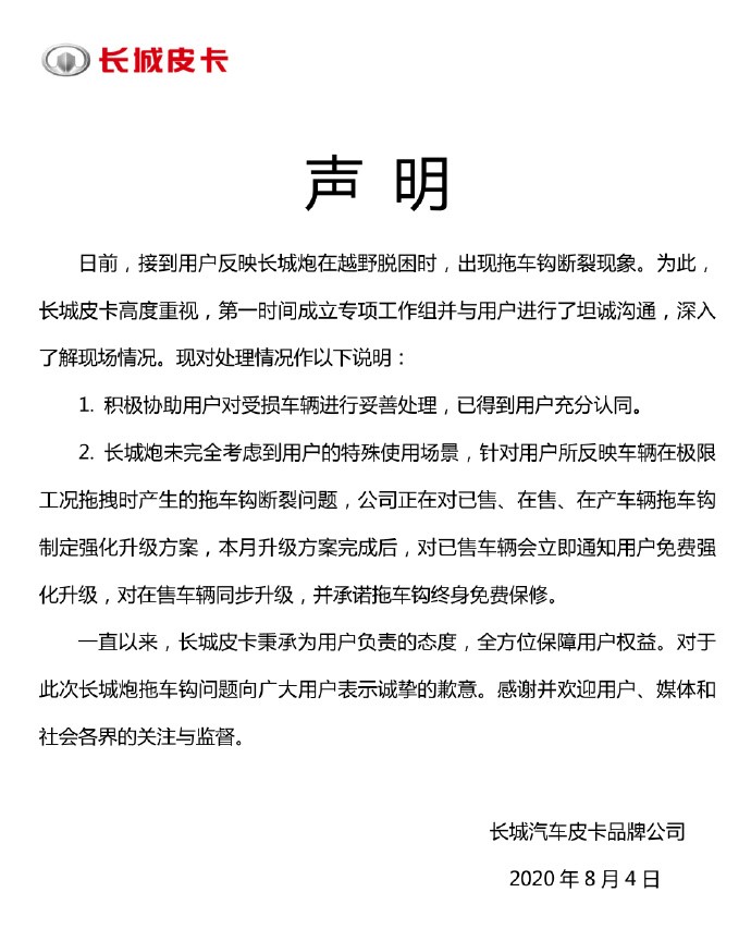
该事件在网上迅速发酵,并引发网友对其产品设计机构的猜测。对于长城炮拖车钩越野被困时出现拖车钩断裂的情况,长城皮卡发布声明称,长城炮未完全考虑到用户特殊使用场景,针对用户所反映车辆在极限工况拖拽时产生的拖车钩断裂问题,公司正在对已售、在售、在产车辆拖车钩制定强化升级方案,本月升级方案完成后,对已售车辆会立即通知用户免费强化升级,对在售车辆同步升级,并承诺拖车钩终身免费保修。
如系本站原创文章,转载请注明出处:qi-che.com。
更多汽车新闻关注 请扫码qi-che.com公众微信号:

声明:
·凡注明为其他媒体来源的信息,均为转载自其他媒体,转载并不代表本网赞同其观点,也不代表本网对其真实性负责。如系qi-che.com原创文章,转载请注明出处:qi-che.com。
·您若对该稿件内容有任何疑问或质疑,请即与qi-che.com联系,本网将迅速给您回应并做处理。
邮箱mail@qi-che.com
处理时间:周一—周五 9:00—18:00
相关阅读
随着中国汽车市场新车销量持续下滑,传统乘用车(轿车、SUV、MPV)的需求下降,一直被忽视的皮卡车型有望迎来爆发期。6月6日,国家发改委等三部委共同下发《推动重点消费品更新升级畅通资源循环利用实施方案(2019-2020年)》,除逐步取消限购规定促进汽车消费外,皮卡车型的进一步解禁也被纳入改革的重点项目。实施方案中明确表示,鼓励有条件的地级及以下城市加快取消皮卡进城限制,充分发挥皮卡客货两用功能。...
日前网上盛传一封河北省保定市博野县检测站的通知书,内容提到:接县政府办公室通知,9月23日开始所有年检车辆必须安装ETC,未安装ETC的车辆不予年检,安装ETC后再办理年检业务。针对此消息,博野县官方回应了。微信公众号“博野快讯”发文称,县政府办公室从未发布过任何关于强制安装ETC的通知。不安装ETC设备不影响车辆进行年检,车辆办理ETC设备由广大车主、群众积极参与,自愿选择。此外,相关情况经过调...
今年以来,一直在新能源汽车领域动作频频的恒大,近日又因大规模、高标准的人才招募再度引得市场关注。9月9日,恒大新能源汽车全球研究总院启动全球招聘,计划招聘8000名新能源汽车产业世界顶级专家和技术精英,工作地点遍布中国、瑞典、德国、英国、荷兰、奥地利、意大利、日本、韩国等九个国家。造车狂人恒大“逆势揽才”今年的汽车行业可谓是日渐趋寒,无论是传统汽车业的领头羊如福特、通用、大众等车企动辄上千人的裁员...
最新内容
3月20日,日产(中国)投资有限公司宣布中国区高级管理层调整。日产(中国)表示,原日产(中国)投资有限公司总经理高级顾问刘新宇,将担任日产(中国)投资有限公司总经理,直接汇报给日产全球执委会委员兼中国区主席、东风汽车有限公司总裁马智欣(StephenMa),该任命自2026年4月1日起正式生效。这项任命生效后,刘新宇将成为日产中国首位中国籍总经理,而在此之前的总经理均为外籍。而原日产(中国)投资有...
3月20日,吉利银河官宣,吉利银河首款AI全地形硬核SUV正式定名为——吉利银河战舰700。据了解,这一命名采用“用户共创”方式,源自全球用户征名活动。3月16日,吉利银河公开首款科技硬核SUV全球征名TOP10高频词,包括战舰、卫士、磐石、星际、浩瀚、安全、方舟、护卫者、征途、S900,最终确定新车定名为吉利银河战舰700。作为吉利首款AI全地形硬核SUV,新车吉利原生新能源越野架构打造,最大的...
3月18日,众泰汽车股份有限公司(下称“众泰汽车”)发布关于全资子公司浙江深康汽车车身模具有限公司复工复产的公告。公告内容显示,众泰汽车的全资子公司浙江深康汽车车身模具有限公司(下称“深康车身”)于3月18日举行了复工复产暨启动仪式,深康车身正式恢复生产经营。众泰汽车是一家以汽车整车研发、制造及销售为核心业务的汽车整车制造企业,早年凭借模仿知名品牌车型的外观设计以及亲民的售价火速打开市场,但也因过...
3月18日,新款极狐阿尔法S5正式上市,新车共推出7款车型,补贴价区间为9.98-16.98万元,其中增程版售价9.98-11.98万元,纯电版售价11.18-16.88万元。新款极狐阿尔法S5在现有纯电版本的基础上增加了增程动力系统,满足更多用户的选择需求。作为年度改款车型,新款极狐阿尔法S5整体外观保持不变,主要针对细节进行调整,较新款车型相比更加时尚。新车继续采用封闭式前格栅,前包围有所变化...
3月19日,岚图汽车科技股份有限公司(下称“岚图汽车(”)正式以介绍上市的方式登录港股,股票代码07489.HK,成为“央国企高端新能源第一股”。此次上市采用“私有化+分拆”模式,母公司东风集团股份从港交所退市,实现100%国有控股,岚图作为独立平台获得独立估值和融资渠道。岚图汽车的上市,其实是东风汽车集团整体战略布局中的关键一环。一直以来,东风汽车集团在传统燃油车领域有着深厚的积淀,但在新能源汽...
汽车行业关注是了解中国汽车品牌,汽车经销商的汽车行业资讯传播平台。以全媒体结合的方式为汽车行业传播权威的汽车资讯,助力中国汽车品牌传播不断创新。新车上市汽车大全汽车新闻汽车品牌销量榜以及汽车经销商报价大全。
最新问答 更多
用车养护
汽车行业关注
报导汽车行业资讯,深挖车界猛料
老虎车网
新鲜汽车资讯,实用车主指南
买车顾问
好玩、好看、有用才是我们的基本诉求