汽车行业关注(autochat.com.cn)10月17日报道——
特斯拉信心保障计划正式取消,用户不能七日内退车了。
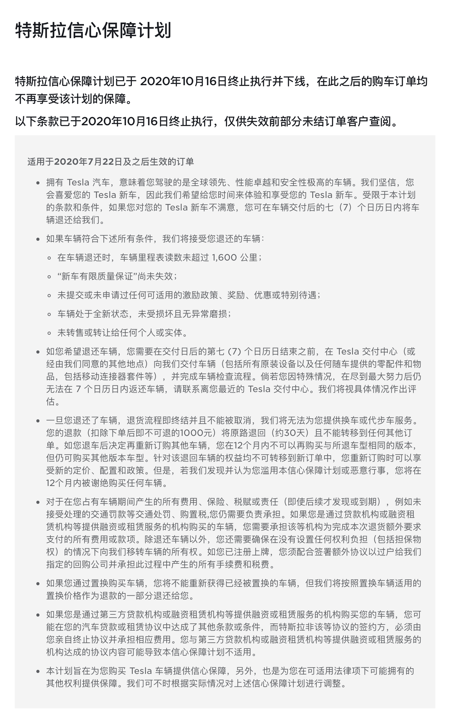
官网显示,特斯拉信心保障计划已于2020年10月16日终止执行并下线,在此之后的购车订单均不再享受该计划的保障。

此前,特斯拉信心保障计划适用于新购用户,如果用户对特斯拉新车不满意,可在车辆交付后的7个日历日内将车辆退还给特斯拉。不过,也有限制条款。
限制条款包括:在车辆退还时,车辆里程表读数未超过1600公里;“新车有限质量保证”尚未失效;未提交或未申请过任何可适用的激励政策、奖励、优惠或特别待遇;车辆处于全新状态,未受损坏且无异常磨损;未转售或转让给任何个人或实体。
如果上述条件都符合,特斯拉官方将接受用户的退还车辆要求,并完成车辆检查流程。而相关退款(扣除下单后即不可退的1000元)将原路退回(约30天)且不能转移到任何其他订单。用户承担占有车辆期间产生的所有费用、保险、税赋或责任。

对于信心保障计划的突然终于,特斯拉官方未作出任何解释,不过对于用户来说,将失去一个保障,特别是降价带来的差额风险。
今年10月1日,特斯拉中国官网显示,中国制造Model 3标准续航升级版补贴后售价调整为24.99万元,中国制造Model 3长续航后轮驱动版补贴后售价30.99万元,两款车型分别降价2.165万元和3.415万元。
对于刚提车的用户来说,突然官方降价无疑是自身的权益损失。此次特斯拉给出的补偿方案是,符合7天信心保障计划内的车主赠送3年免费超充使用权益。当然,这些车主也可选择将车辆“退还”给特斯拉。
事件过后,特斯拉就下架信心保障计划,未知是否与降价造成的一系列影响有关。
乘联会发布的最新数据显示,9月特斯拉在中国销量为11329辆,略低于8月的11800辆,位居9月新能源乘用车企销量排名第三。
业内人士指出,特斯拉的规模量在快速提升,规模量的提升必然带来单车的成本下降,成本下降必然带来定价的调整,今后特斯拉可能会继续降价。
可是,信心保障计划下架,如再次遇到特斯拉突然降价操作的话,新购用户想索要差价补偿的话,就比较难了。
附特斯拉信心保障计划具体条款(目前已终止执行)

欢迎订阅微信公众号《汽车行业关注》,第一时间汽车行业内幕消息,一起说说汽车圈子那些事。欢迎爆料!微信号autoWechat
如系本站原创文章,转载请注明出处:qi-che.com。
更多汽车新闻关注 请扫码qi-che.com公众微信号:

声明:
·凡注明为其他媒体来源的信息,均为转载自其他媒体,转载并不代表本网赞同其观点,也不代表本网对其真实性负责。如系qi-che.com原创文章,转载请注明出处:qi-che.com。
·您若对该稿件内容有任何疑问或质疑,请即与qi-che.com联系,本网将迅速给您回应并做处理。
邮箱mail@qi-che.com
处理时间:周一—周五 9:00—18:00
相关阅读
随着中国汽车市场新车销量持续下滑,传统乘用车(轿车、SUV、MPV)的需求下降,一直被忽视的皮卡车型有望迎来爆发期。6月6日,国家发改委等三部委共同下发《推动重点消费品更新升级畅通资源循环利用实施方案(2019-2020年)》,除逐步取消限购规定促进汽车消费外,皮卡车型的进一步解禁也被纳入改革的重点项目。实施方案中明确表示,鼓励有条件的地级及以下城市加快取消皮卡进城限制,充分发挥皮卡客货两用功能。...
据车质网统计,2019年10月共接到车主有效投诉信息8016宗,环比上涨7.9%,同比上涨28%,今年1-10月累计投诉量已突破70000宗。10月份汽车投诉榜单中,绝大多数车型投诉量环比呈现增长的趋势,法系、日系品牌汽车投诉量较上月有明显的涨幅。投诉量榜单前十中,法系品牌东风标致408再次霸榜。据数据显示,今年10月,东风标致408销量为1222辆,而10月的投诉量则达到了226宗,占销量的18...
日前网上盛传一封河北省保定市博野县检测站的通知书,内容提到:接县政府办公室通知,9月23日开始所有年检车辆必须安装ETC,未安装ETC的车辆不予年检,安装ETC后再办理年检业务。针对此消息,博野县官方回应了。微信公众号“博野快讯”发文称,县政府办公室从未发布过任何关于强制安装ETC的通知。不安装ETC设备不影响车辆进行年检,车辆办理ETC设备由广大车主、群众积极参与,自愿选择。此外,相关情况经过调...
最新内容
据多家媒体报道,德国汽车制造商大众汽车已经将中国纯电车的研发集中至位于安徽的大众汽车(中国)科技有限公司(下称“VCTC”)。本轮调整将中国区纯电车研发进一步整合至VCTC,并有大量人员将转移至VCTC或调动至其他业务,北京研发中心则保留了一些混动项目开发。报道称,未来VCTC开发出的新车将由大众安徽、上汽大众、一汽大众三家合资公司同时承接生产与销售工作。今年1月,大众汽车官方表示,VCTC聚焦智...
处于低谷期的通用汽车在中国市场中传出诸多流言,再次成为舆论焦点。据外媒报道,通用汽车将与合作伙伴上汽集团商议,在未来减少在中国的产能,同时会开启新一轮裁员。此外,通用汽车正在犹豫是否与上汽集团继续签订合资协定,双方的合资公司将在2027年到期。更让人意外的是,通用汽车或将把别克品牌出售给上汽,雪佛兰则退出中国市场。针对上述消息,上汽通用新总经理卢晓在接受采访时表示,关于“通用将别克出售给上汽、雪佛...
据天眼查显示,合创汽车科技有限公司(下称“合创汽车”)新增7条股权冻结信息,股权被执行的企业均为广汽乘用车(杭州)有限公司,被冻结股权数额合计4116万元,冻结期限自2024年8月15日至2027年8月14日。资料显示,广汽乘用车(杭州)有限公司成立于2010年12月,前身是广汽吉奥汽车有限公司,2016年10月被广汽集团全资子公司广州汽车集团乘用车有限公司收购,并更名为广州汽车集团乘用车(杭州)...
8月15日,在2024圆石滩车展上,全新一代林肯领航员首发亮相。作为第五代车型,新车定位大型SUV,主要针对外观和内饰进行大幅改动升级,视觉效果上更年轻时尚,动力方面继续搭载3.5升V6双涡轮增压发动机。按计划,新车预计将于2025年春季率先在海外市场上市。外观方面,新车采用林肯品牌最新的家族设计语言,与现款车型相比,新车前脸采用尺寸更大的六边形格栅设计,内部为熏黑蜂窝状,贯穿式LED灯带穿过格栅...
天眼查信息显示,8月15日,合创汽车科技有限公司(下称“合创汽车”)新增7则股权冻结信息,股权被执行的企业均为广汽乘用车(杭州)有限公司,被冻结股权数额合计为4116万元,冻结期限自2024年8月15日至2027年8月14日。公开资料显示,合创汽车科技有限公司成立于2018年4月,法定代表人为李志红,企业注册资本和实缴资本均为552304.4649万人民币;广汽乘用车(杭州)有限公司则成立于201...
汽车行业关注是了解中国汽车品牌,汽车经销商的汽车行业资讯传播平台。以全媒体结合的方式为汽车行业传播权威的汽车资讯,助力中国汽车品牌传播不断创新。新车上市汽车大全汽车新闻汽车品牌销量榜以及汽车经销商报价大全。
最新问答更多
用车养护
汽车行业关注
报导汽车行业资讯,深挖车界猛料
老虎车网
新鲜汽车资讯,实用车主指南
买车顾问
好玩、好看、有用才是我们的基本诉求