11月12日,博利达思研究(Bonitas Research)对和谐汽车发布沽空报告。博力达斯研究称,和谐汽车董事会主席冯长革欺骗投资者,并伪造了和谐汽车财报数据。

博利达思发布沽空报告认为:首先,和谐汽车董事会主席冯长革从和谐窃取10亿元人民币。其次,和谐汽车通过伪造股权出售产生伪造现金。第三,和谐汽车通过以下两种方式伪造盈利数据:1、未合并其主要子公司运营费用;2、未减记失败投资造成的损失。
另外,博利达斯研究还提到,安永会计师事务所于2020年7月1日辞去了和谐汽车审计职务。为了完成2019年年报,和谐汽车聘请中汇安达会计师事务所审计,而后者随后在7月也宣布辞职。博利达斯怀疑,两大会计师事务所的辞职和冯长革冲抵10亿元借款有关。博利达斯最后得出的结论是“和谐汽车股票毫无价值”。

有媒体针对沽空公告分析称,博利达思研究列出对和谐汽车的数条指控均缺乏数据支撑。例如在虚增利润方面,博利达思称多起新闻报道证实FMC(以拜腾为品牌名称)陷入财务困境,无法支付员工工资,随后在通过美国薪资保护计划获得了数百万美元的贷款后,暂停运营并辞退了所有员工。博利达思以“新闻”作为证据,认为和谐汽车应在财报中计提14亿元的减值损失,没有事实证据证明自己的论断,不仅缺乏专业性,而且特别不严谨。
11月12日午间,和谐汽车针对该沽空报告进行澄清。和谐汽车在澄清公告中表示,该沽空报告存在误导性、偏见、不准确及不完整,是毫无根据之指控以及不负责的揣测,并表示和谐汽车正咨询其法律顾问,保留采取法律行动的权利。




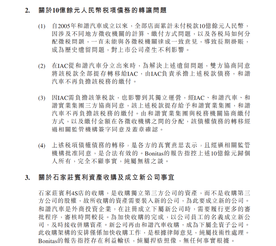
11月13日午间,和谐汽车再发澄清公告:自2005年和谐汽车成立以来,全部店面累计未付税款10亿余元人民币, 因涉及不同地方征收机关的计算、缴付方式问题,以及各税局如何分配征税问题,一直未能与各征税机关达成一致意见,导致长期挂账, 成为历史遗留问题,对上市公司产生不利影响。
对于博利达斯六大指控,和谐汽车也在公告中进行了详细说明和澄清。和谐汽车指出报告载有对公司财务情况不实的指控,重申报告中指控是错误的、捏造的、毫无事实根据,公司保留就该报告相关事宜采取法律措施及提起诉讼之权利。

博利达思做空和谐汽车,相反多家投行看好和谐汽车后市发展。国际知名投行高盛曾发布报告指出,预计和谐汽车下半年和明年的盈利增长加快,估计其盈利将由去年和今年上半年的同比下降25%和18%,在今年下半年和明年改善至增长46%和22%。同时,高盛将美东、永达、和谐2020-2023财年的净利润预测上调1-10%,以反映该行新的市场预期。
官网介绍,和谐汽车是一家经营性汽车服务集团,目前在国内运营有75家豪华车4S店,包括宝马、雷克萨斯、路虎、劳斯莱斯和法拉利等豪华/超豪华品牌。

根据和谐汽车2020年上半年财报显示,和谐汽车上半年新车销量14,613辆,同比下滑5.5%;报告期内主营业务收入为57.55亿元,同比下滑2.3%;归母净利润为2.35亿元,同比下滑17.98%;整体毛利率为9.0%,同比下滑0.8%。
根据乘联会数据显示,今年10月豪华品牌在华零售销量为23966辆,同比增长26.8%;1-10月累计零售销量为2027579辆,同比增长12.6%,足以看出豪华品牌车型在华持续热销。
作为一家以豪华品牌经营为主的服务公司,虽然和谐汽车上半年各类数据均出现下滑,但是下滑幅度并不大,主要还是因为上半年疫情和市场整体趋势导致,随着下半年市场恢复以及豪华品牌的强劲增长,2020年和谐汽车整体发展态势良好。
如系本站原创文章,转载请注明出处:qi-che.com。
更多汽车新闻关注 请扫码qi-che.com公众微信号:

声明:
·凡注明为其他媒体来源的信息,均为转载自其他媒体,转载并不代表本网赞同其观点,也不代表本网对其真实性负责。如系qi-che.com原创文章,转载请注明出处:qi-che.com。
·您若对该稿件内容有任何疑问或质疑,请即与qi-che.com联系,本网将迅速给您回应并做处理。
邮箱mail@qi-che.com
处理时间:周一—周五 9:00—18:00
相关阅读
随着中国汽车市场新车销量持续下滑,传统乘用车(轿车、SUV、MPV)的需求下降,一直被忽视的皮卡车型有望迎来爆发期。6月6日,国家发改委等三部委共同下发《推动重点消费品更新升级畅通资源循环利用实施方案(2019-2020年)》,除逐步取消限购规定促进汽车消费外,皮卡车型的进一步解禁也被纳入改革的重点项目。实施方案中明确表示,鼓励有条件的地级及以下城市加快取消皮卡进城限制,充分发挥皮卡客货两用功能。...
日前网上盛传一封河北省保定市博野县检测站的通知书,内容提到:接县政府办公室通知,9月23日开始所有年检车辆必须安装ETC,未安装ETC的车辆不予年检,安装ETC后再办理年检业务。针对此消息,博野县官方回应了。微信公众号“博野快讯”发文称,县政府办公室从未发布过任何关于强制安装ETC的通知。不安装ETC设备不影响车辆进行年检,车辆办理ETC设备由广大车主、群众积极参与,自愿选择。此外,相关情况经过调...
今年以来,一直在新能源汽车领域动作频频的恒大,近日又因大规模、高标准的人才招募再度引得市场关注。9月9日,恒大新能源汽车全球研究总院启动全球招聘,计划招聘8000名新能源汽车产业世界顶级专家和技术精英,工作地点遍布中国、瑞典、德国、英国、荷兰、奥地利、意大利、日本、韩国等九个国家。造车狂人恒大“逆势揽才”今年的汽车行业可谓是日渐趋寒,无论是传统汽车业的领头羊如福特、通用、大众等车企动辄上千人的裁员...
最新内容
据国家企业信用信息公示系统显示,浙江零跑科技股份有限公司(下称“零跑汽车”)发生工商变更,公司注册资本由约13.37亿元增加至约14.07亿元,增幅达5.25%。与此同时,公司多位主要人员也发生变动。公开资料显示,浙江零跑科技股份有限公司于2015年12月成立,曾用名为浙江零跑科技有限公司,法定代表人为朱江明,目前企业注册资本为14.07亿元,实缴资本为13.37亿元,是一家以从事专业技术服务业为...
在工信部官网公布的最新一期新车申报目录上,《汽车行业关注》查询到上汽通用别克旗下高端新能源子品牌至境新车——至境L7申报图已出现在申报目录上。据了解,至境品牌是别克旗下高端新能源子品牌,于4月21日发布,同日,至境旗下3款先导概念车一同发布,先导概念车基于全新逍遥架构开发,涵盖MPV、SUV和轿车3种车辆类型,动力上可搭载纯电、插混和增程3种动力系统,以及前驱/后驱/四驱3种全驱动方式研发生产。申...
7月21日,一汽-大众旗下新款大众揽境正式开启预售。新车共推出450四驱至尊和450四驱旗舰两款车型,预售价格分别为29.99万元和31.99万元。作为对比,目前在售的揽境售价为26.19-36.19万元。据了解,作为中期改款车型,新车内外均进行了大焕新,车机搭载高通8155处理器,配IQ.Pilot组合驾驶辅助系统,并引入第五代EA888发动机。按计划,新车将在8月上市。外观方面,新车整体造型更...
据知情人士透露,奔驰A级后续会推出改款车型以保证销量,做出这一决定的原因是奔驰A级的需求仍然旺盛,同时奔驰电动车的销量低于预期。今年3月,外媒报道称,梅赛德斯-奔驰为精简全球产品线,宣布将于2025年正式停产A级,后续不再推出换代车型,而目前这一举措被梅赛德斯奔驰适宜搁置,奔驰计划将A级延期销售至2028年。奔驰A级是一款历史悠久的车型,至今已有28年历史,历经四次迭代。1997年,第一代奔驰A级...
7月22日,东风汽车集团有限公司召开领导班子扩大会,通报中央组织部有关决定:周锋同志任东风汽车集团有限公司副总经理、党委常委。相关职务任命按有关法律规定办理。据东风汽车集团官网显示,目前杨青为东风汽车集团有限公司董事长、党委书记,刘艳红为东风汽车集团有限公司董事、党委副书记,张祖同/尤峥/周锋为东风汽车集团有限公司副总经理、党委常委,总经理职位仍然空缺。周锋是东风公司的“老员工”,于2004年毕业...
汽车行业关注是了解中国汽车品牌,汽车经销商的汽车行业资讯传播平台。以全媒体结合的方式为汽车行业传播权威的汽车资讯,助力中国汽车品牌传播不断创新。新车上市汽车大全汽车新闻汽车品牌销量榜以及汽车经销商报价大全。
最新问答 更多
用车养护
汽车行业关注
报导汽车行业资讯,深挖车界猛料
老虎车网
新鲜汽车资讯,实用车主指南
买车顾问
好玩、好看、有用才是我们的基本诉求