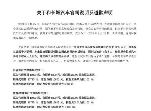
近日,长城汽车与汽车博主“向北不断电”的名誉纠纷案终于落下帷幕。法院最终判赔该汽车博主赔偿1.5万元,及公开向长城汽车道歉。

4月22日,汽车博主“向北不断电”在微博发布致歉声明。内容中,该博主指出法院最终判决自己赔偿原告长城汽车共计15200元人民币。此外,其还在内容中透露了一些关于案件的细节。“向北不断电”指出,外界网友、媒体普遍认为长城汽车对自己的起诉主要是因为2023年06月29日发布的视频《想试驾哈弗枭龙?不好意思,那你得先看完比亚迪所有事故》,并有部分媒体添油加醋,试图将我抹黑为造谣生事、挑拨对立的“不良媒体”。
然而事实上,长城汽车官方并未因此事提出异议,个人判断应该是我的视频,帮助长城汽车找到了与自身价值观不符的、带有不良目的的经销商。该博主还表示自己与长城汽车都是走在自主品牌良性竞争、共同发展的正确道路之中。呼吁不良媒体停止此事对自己的造谣抹黑,将保留对其追究法律责任的权利。
最后,对于此次法院的判决结果。博主“向北不断电”表示尊重法律,并且认可保定市莲池区人民法院对自己不当行为的指正。后续将持续进行道歉、反思和总结,将在一周内删除/下架相关内容。

相关事件回顾:2023年7月长城汽车官方发文宣布,正式启动针对“向北不断电”、“向东北”、“大眼哥说车”、“正能量爱国说车”、“只投龙头BYD”、“电电加电聊电车”六个账号的诉讼程序,鉴于六个账号均存在涉嫌严重侵权行为,将向上述账号运营主体分别索赔200万元-500万元。从官方公布的赔偿诉求来看,对“向北不断电”的赔偿要求是300万。

当时不少网友都认为与该博主发布的一段关于《想试驾哈弗枭龙?不好意思,那你得先看完比亚迪所有事故》的视频有关。该视频内容主要说的是,“群里一朋友去哈弗4S店试驾枭龙时,却被销售人员强制要求看完比亚迪各种事故的视频及图片,如果不这样做的话可能没办法交差”等内容。

与此同时,在视频中该博主还曝光了试驾过程中哈弗销售人员和客户的对话。当时这则视频在网络引发了大量的关注,彼时还在任的哈弗品牌执行副总经理乔心昱也曾在微博上针对该视频回应表示,视频中的销售并不是哈弗品牌系统性的销售行为,在哈弗销售渠道内,是不允许组织销售顾问攻击竞品的行为存在的。此外还指出该视频是经过剪辑后发布,个别不良媒体歪曲事实,随意编造。

面对长城汽车的起诉,“向北不断电”在当时被起诉后也发布了相关的回应视频回应。其在视频中表示,会耐心等待律师函,并做好一切准备对抗到底。资料显示:“向北不断电”微博认证为汽车博主,在微博上拥有110万粉丝,其发布的内容大多都是关于汽车行业内容,及自己的一些看法。
如系本站原创文章,转载请注明出处:qi-che.com。
更多汽车新闻关注 请扫码qi-che.com公众微信号:

声明:
·凡注明为其他媒体来源的信息,均为转载自其他媒体,转载并不代表本网赞同其观点,也不代表本网对其真实性负责。如系qi-che.com原创文章,转载请注明出处:qi-che.com。
·您若对该稿件内容有任何疑问或质疑,请即与qi-che.com联系,本网将迅速给您回应并做处理。
邮箱mail@qi-che.com
处理时间:周一—周五 9:00—18:00
相关阅读
随着中国汽车市场新车销量持续下滑,传统乘用车(轿车、SUV、MPV)的需求下降,一直被忽视的皮卡车型有望迎来爆发期。6月6日,国家发改委等三部委共同下发《推动重点消费品更新升级畅通资源循环利用实施方案(2019-2020年)》,除逐步取消限购规定促进汽车消费外,皮卡车型的进一步解禁也被纳入改革的重点项目。实施方案中明确表示,鼓励有条件的地级及以下城市加快取消皮卡进城限制,充分发挥皮卡客货两用功能。...
日前网上盛传一封河北省保定市博野县检测站的通知书,内容提到:接县政府办公室通知,9月23日开始所有年检车辆必须安装ETC,未安装ETC的车辆不予年检,安装ETC后再办理年检业务。针对此消息,博野县官方回应了。微信公众号“博野快讯”发文称,县政府办公室从未发布过任何关于强制安装ETC的通知。不安装ETC设备不影响车辆进行年检,车辆办理ETC设备由广大车主、群众积极参与,自愿选择。此外,相关情况经过调...
今年以来,一直在新能源汽车领域动作频频的恒大,近日又因大规模、高标准的人才招募再度引得市场关注。9月9日,恒大新能源汽车全球研究总院启动全球招聘,计划招聘8000名新能源汽车产业世界顶级专家和技术精英,工作地点遍布中国、瑞典、德国、英国、荷兰、奥地利、意大利、日本、韩国等九个国家。造车狂人恒大“逆势揽才”今年的汽车行业可谓是日渐趋寒,无论是传统汽车业的领头羊如福特、通用、大众等车企动辄上千人的裁员...
最新内容
3月23日,领克汽车官方对外发布领克10+官图。据了解,领克10可视为是领克Z10的改款焕新版本车型,领克汽车已于3月20日宣布该车正式命名为领克10,同时该车也已在工信部完成申报。而本次发布的领克10+是领克10的性能版本车型,新车将在二季度上市。从官图来看,作为领克10的性能版本车型,领克10+采用全新的前包围设计,相比于领克10更动感。具体来看,新车前脸采用封闭式格栅搭配两侧呈现“H”造型的...
据红星资本局从两位零跑汽车员工处证实,零跑汽车于2月9日发布全员邮件,通知鼓励员工主动上交过往违规所得,并设立为期一个月的“主动纠错窗口期”,后续邮件还提到“已有千万以上的主动交代上缴。”根据网传截图信息,零跑汽车发布主题为“关于廉洁合规问题主动纠错的通知”,其中提到,公司将设立为期一个月的主动纠错窗口期,在此期间,凡主动将过往违规所得上交至公司廉洁账户的员工,其涉及的过往违规行为将被既往不咎、予...
3月18日,小鹏P7发布会带来了星曜红、暗夜黑、星云白三款全新外观色,并搭载小鹏最新的第二代VLA,让智能驾驶体验再升级。同时,小鹏P7新增Max、UltraSE两大版本。小鹏P7官方指导售价20.38万元起。其中,702Max版20.38万元、820Max版22.38万元、750四驱Max版24.38万元、750四驱鹏翼Ultra版30.18万元。在Max版基础上,加1.2万元即可升级为搭载2颗...
当地时间3月22日,电动汽车初创企业法拉第未来(FaradayFuture,下称“FF”)宣布,美国证券交易委员会(SEC)正式结束对FF长达四年多的调查,并决定不对公司创始人、Co-CEO贾跃亭、FF全球总裁Jerry等采取任何处罚和法律行动。据报道,这项针对FF的调查已持续长达四年多,调查的原因集中在2021年FF通过与一家特殊目的收购公司(SPAC)合并上市的过程中是否存在虚假或误导性陈述,...
3月22日,吉利汽车旗下全新车型——吉利博越REV正式开启预售,新车预售价为12.79万元起。据了解,新车基于吉利子品牌技术平台开发,是吉利中国星品牌下首款增程SUV,最早于2月9日官宣发布,随着新车开启预售,意味吉利中国星系列正式进入增程SUV市场。作为增程SUV车型,新车外观采用全新设计风格,定位紧凑型SUV,动力上搭载增程动力系统,纯电续航为375km,综合续航为1525km,官方称之为“新...
老虎车网,国内外新车资讯,行业动态、汽车图片、汽车评测、汽车视频等精彩内容分享。
最新问答 更多
用车养护
汽车行业关注
报导汽车行业资讯,深挖车界猛料
老虎车网
新鲜汽车资讯,实用车主指南
买车顾问
好玩、好看、有用才是我们的基本诉求