汽车行业关注(autochat.com.cn)11月29日报道——
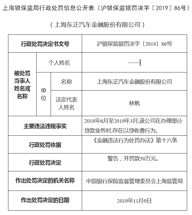
今年以来,汽车贷款业务违规问题查处严厉,已有多家公司连番被处罚。11月27日,中国银保监会发布一则行政处罚决定书,显示2018年6月至2019年3月上海东正汽车金融股份有限公司在办理部分贷款业务时,存在以贷收费行为,依据《金融违法行为处罚办法》第十六条,上海银保监局于11月9日决定对东正金融处以警告,并罚款50万元。

根据资料显示,东正金融成立于2015年3月,是中国银保监会批准成立的国内首家以经销商集团为背景的汽车金融公司,东正金融由中国正通汽车服务控股有限公司和东风汽车集团有限公司合资成立,业务覆盖部分豪华品牌,主要包括宝马、奔驰、奥迪、保时捷、捷豹、路虎、沃尔沃、红旗等。
今年4月西安奔驰女车主维权事件,揭发经销商违规收取金融服务费问题,几个月后梅赛德斯-奔驰汽车金融有限公司被处罚。9月11日中国银保监会发布了一份处罚信息表,显示梅赛德斯-奔驰汽车金融有限公司因“对外包活动管理存在严重不足”问题,依法对其行政处罚80万元的罚款。
奔驰金融曾表示,“奔驰金融不会向经销商及客户收取任何金融服务手续费,经销商是独立经营的法律实体,与奔驰金融是合作伙伴的关系,我们对经销商没有制约的权限。”

针对汽车消费贷款乱象,10月23日中国银保监会发布《关于印发融资担保公司监督管理补充规定的通知》,明确规定“汽车经销商未经批准不得经营汽车消费贷款担保业务”。通知要求,未经监督管理部门批准,汽车经销商、汽车销售服务商等机构不得经营汽车消费贷款担保业务,已开展的存量业务应当妥善结清;确有需要开展相关业务的,应当按照《条例》规定设立融资担保公司经营相关业务。对存在违法违规经营、严重侵害消费者(被担保人)合法权益的融资担保公司,监督管理部门应当加大打击力度,并适时向银行业金融机构通报相关情况,共同保护消费者合法权益。
欢迎订阅微信公众号《汽车行业关注》,第一时间汽车行业内幕消息,一起说说汽车圈子那些事。欢迎爆料!微信号autoWechat
如系本站原创文章,转载请注明出处:qi-che.com。
更多汽车新闻关注 请扫码qi-che.com公众微信号:

声明:
·凡注明为其他媒体来源的信息,均为转载自其他媒体,转载并不代表本网赞同其观点,也不代表本网对其真实性负责。如系qi-che.com原创文章,转载请注明出处:qi-che.com。
·您若对该稿件内容有任何疑问或质疑,请即与qi-che.com联系,本网将迅速给您回应并做处理。
邮箱mail@qi-che.com
处理时间:周一—周五 9:00—18:00
相关阅读
随着中国汽车市场新车销量持续下滑,传统乘用车(轿车、SUV、MPV)的需求下降,一直被忽视的皮卡车型有望迎来爆发期。6月6日,国家发改委等三部委共同下发《推动重点消费品更新升级畅通资源循环利用实施方案(2019-2020年)》,除逐步取消限购规定促进汽车消费外,皮卡车型的进一步解禁也被纳入改革的重点项目。实施方案中明确表示,鼓励有条件的地级及以下城市加快取消皮卡进城限制,充分发挥皮卡客货两用功能。...
日前网上盛传一封河北省保定市博野县检测站的通知书,内容提到:接县政府办公室通知,9月23日开始所有年检车辆必须安装ETC,未安装ETC的车辆不予年检,安装ETC后再办理年检业务。针对此消息,博野县官方回应了。微信公众号“博野快讯”发文称,县政府办公室从未发布过任何关于强制安装ETC的通知。不安装ETC设备不影响车辆进行年检,车辆办理ETC设备由广大车主、群众积极参与,自愿选择。此外,相关情况经过调...
今年以来,一直在新能源汽车领域动作频频的恒大,近日又因大规模、高标准的人才招募再度引得市场关注。9月9日,恒大新能源汽车全球研究总院启动全球招聘,计划招聘8000名新能源汽车产业世界顶级专家和技术精英,工作地点遍布中国、瑞典、德国、英国、荷兰、奥地利、意大利、日本、韩国等九个国家。造车狂人恒大“逆势揽才”今年的汽车行业可谓是日渐趋寒,无论是传统汽车业的领头羊如福特、通用、大众等车企动辄上千人的裁员...
最新内容
3月23日,在华为春季全场景新品发布会上,AITO汽车旗下全新车型——问界M6正式开启预售,增程版车型预售价格为26.98万元起;纯电版车型预售价格为28.98万元起。据了解,新车定位中大型SUV,车内提供5座布局,介于问界M5和问界M7之间,全系标配华为途灵平台、标配896线双光路图像级激光雷达,动力上提供纯电和增程系统选择,新车将在二季度正式上市,上市后将与小米YU7、理想L6等车型展开竞争。...
3月23日,智界V9首发亮相。据了解,智界V9定位为中大型MPV,搭载1.5T华为雪鸮智能增程系统,综合续航最高1250km以上,配备鸿蒙智能座舱、华为乾崑辅助驾驶、新一代DLP投影大灯、后轮转向等多项智能化配置。外观方面,智界V9在外观方面采用智界家族式的设计风格,搭载贯穿式LDE日间行车灯,前机盖处融入品牌发光LOGO,前包围底部则设计有贯穿式镀铬饰条。前包围处设计三段式进气口,中段进气口内部...
3月23日,领克汽车官方对外发布领克10+官图。据了解,领克10可视为是领克Z10的改款焕新版本车型,领克汽车已于3月20日宣布该车正式命名为领克10,同时该车也已在工信部完成申报。而本次发布的领克10+是领克10的性能版本车型,新车将在二季度上市。从官图来看,作为领克10的性能版本车型,领克10+采用全新的前包围设计,相比于领克10更动感。具体来看,新车前脸采用封闭式格栅搭配两侧呈现“H”造型的...
据红星资本局从两位零跑汽车员工处证实,零跑汽车于2月9日发布全员邮件,通知鼓励员工主动上交过往违规所得,并设立为期一个月的“主动纠错窗口期”,后续邮件还提到“已有千万以上的主动交代上缴。”根据网传截图信息,零跑汽车发布主题为“关于廉洁合规问题主动纠错的通知”,其中提到,公司将设立为期一个月的主动纠错窗口期,在此期间,凡主动将过往违规所得上交至公司廉洁账户的员工,其涉及的过往违规行为将被既往不咎、予...
3月18日,小鹏P7发布会带来了星曜红、暗夜黑、星云白三款全新外观色,并搭载小鹏最新的第二代VLA,让智能驾驶体验再升级。同时,小鹏P7新增Max、UltraSE两大版本。小鹏P7官方指导售价20.38万元起。其中,702Max版20.38万元、820Max版22.38万元、750四驱Max版24.38万元、750四驱鹏翼Ultra版30.18万元。在Max版基础上,加1.2万元即可升级为搭载2颗...
汽车行业关注是了解中国汽车品牌,汽车经销商的汽车行业资讯传播平台。以全媒体结合的方式为汽车行业传播权威的汽车资讯,助力中国汽车品牌传播不断创新。新车上市汽车大全汽车新闻汽车品牌销量榜以及汽车经销商报价大全。
最新问答 更多
用车养护
汽车行业关注
报导汽车行业资讯,深挖车界猛料
老虎车网
新鲜汽车资讯,实用车主指南
买车顾问
好玩、好看、有用才是我们的基本诉求